共2页
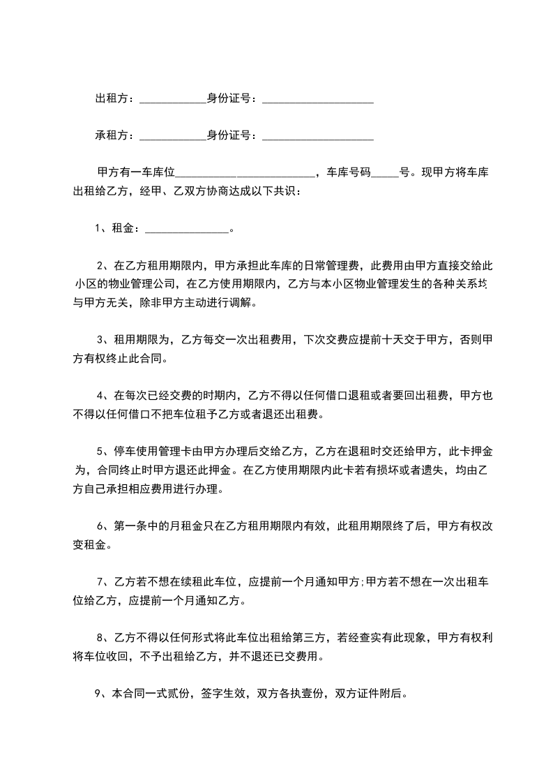
出租方(甲方):________________________________________
承租方(乙方):________________________________________
甲方有一车库位_________________________,车库号码____________号。现甲方将车库出租给乙方,经甲、乙双方协商达成以下共识:
1、租金:_______________(车库日常管理费包括在内)。
2、在乙方租用期限内,甲方承担此车库的日常管理费,此费用由甲方直接交给此小区的物业管理公司,在乙方使用期限内,乙方与本小区物业管理发生的各种关系均与甲方无关,除非甲方主动进行调解。
3、租用期限为年____________月____________日至____________年____________月____________日,乙方每交一次出租费用,下次交费应提前____________天交于甲方,否则甲方有权终止此合同。
4、在每次已经交费的时期内,乙方不得以任何借口(不可抗力除外)退租或者要回出租费,甲方也不得以任何借口(不可抗力除外)不把车位租予乙方或者退还出租费。
5、停车使用管理卡由甲方办理后交给乙方,乙方在退租时交还给甲方,此卡押金为,合同终止时甲方退还此押金。在乙方使用期限内此卡若有损坏或者遗失,均由乙方自己承担相应费用进行办理。
6、第一条中的月租金只在乙方租用期限内有效,此租用期限终了后,甲方有权改变租金。
7、乙方若不想在续租此车位,应提前____________个月通知甲方;甲方若不想在一次出租车位给乙方,应提前____________个月通知乙方。
8、乙方不得以任何形式将此车位出租给第三方,若经查实有此现象,甲方有权利将车位收回,不予出租给乙方,并不退还已交费用。
9、本合同一式____________份,签字生效,双方各执____________份,双方证件附后。
10、此合同有效期限与租用期限相同。
出租人(签章):________________________承租人(签章):________________________
电话:________________________________电话:________________________________
____________年___________月__________日___________年___________月__________日
举报
