共2页
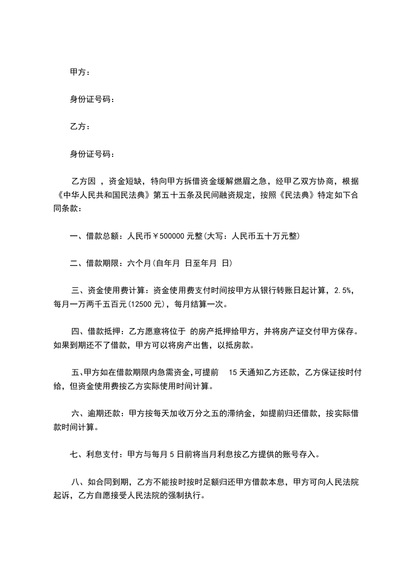
甲方(借款人):
身份证号码:
家庭地址:
乙方(出借人):
身份证号码:
家庭地址:
为了明确责任,恪守信用,在双方自愿、协商情况下特签订本合同以资共同信守。
一、借款金额(大写):
二、借款用途:借款人因 需要,急需一笔资金。
三、借 款 利 率:______,按月收息。
四、借 款 期 限:借款时间自___年___月___日 起至___年___月___ 日止。
五、还款日期和方式:____________________________
六、违约责任:
借款方应按合同规定的时间还款。如借款方不按期偿还借款,出借方有权限期追回借款,并按合同规定每天__%的本金计算加收逾期利息。
七、争议解决方式:协商解决,协商不成,可以向乙方所在的人民法院起诉 ,诉讼所产生的一切费用由甲方负责。
八、其他:
1、未经双方同意,任何一方当事人不得擅自变更或解除合同。如一方当事人要求变更或解除合同,应提前__日通知另一方当事人,并达成书面协议。本合同变更或解除后,借款方占用的借款和应付的利息仍应按本合同的规定偿付。
2、合同的附件:借据,收据。
3、合同经各方签字后生效,借款本息全部清偿后自动失效。 本合同正本一式二份,借款方、出借方各执一份。合同文本具有同等法律效力。
甲方(借款人): 乙方(出借人):
(签字、盖章): (签字、盖章):
举报
