共2页
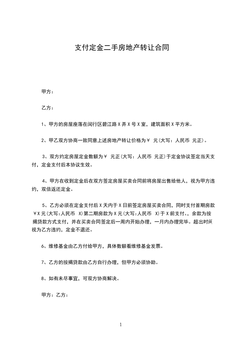
甲方:
乙方:
1、甲方的房屋座落在闵行区碧江路X弄X号X室,建筑面积X平方米。
2、甲乙双方协商一致同意上述房地产转让价格为¥ 元(大写:人民币 元正)。
3、双方约定房屋定金数额为¥ 元正(大写:人民币 元正)于定金协议签定当天支付,定金支付后本协议生效。
4、甲方在收到定金后在双方签定房屋买卖合同前将房屋出售给他人,视为甲方违约,双倍返还定金。
5、乙方必须在定金支付后X天内于X日前签定房屋买卖合同,同时支付首期房款¥X元(大写:人民币X)第二期房款为X元(大写:人民币X)于X前支付、,余款为按揭贷款方式支付,并在买卖合同签定后一周内开始办理,一月内办理完毕。超出时间视为乙方违约,定金不退还。
6、维修基金由乙方付给甲方,具体数额看维修基金发票。
7、乙方的按揭贷款由乙方自行办理,但甲方必须协助。
8、如有未尽事宜,可双方协商解决。
甲方:乙方:
地址:地址:
_____年_____月_____日
举报
