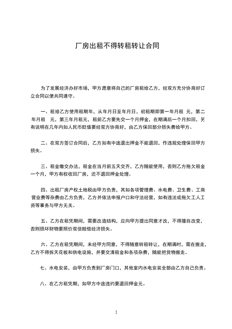
共2页
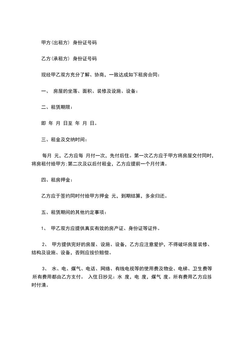
出租方姓名:____________ 身份证号:__________________________
承租方姓名:____________ 身份证号:__________________________
甲方将该房出租给乙方使用,地址___________________________________________。
经甲、乙双方共同协商达成以下协议:
一、租房从_______年____月____日起至_______年____月____日止。
租金按年结算,由乙方于每年的第一个月的十日内交付给甲方。
二、乙方无权将该房屋转租他人,并不得擅自改变使用性质,更不能擅自改变房屋结构,房屋如有损坏退房前应及时维修,否则照价赔偿。
三、在本合同期内,甲方不得干涉乙方的合法居住权,不得无故收回房屋或转租他人,并不得中途提高房租或终止协议。
四、乙方必须按规定时间交纳房租,否则甲方有权采取措施收回房屋,由此造成的损失由乙方承担。
五、租赁期间,任何一方提出终止合同,需提前一个月通知对方,经双方协商后签订终止合同并退还剩余租金,在终止合同前,本合同仍有效。
六、乙方应向甲方交纳房租 元及押金 元,合同签订时甲乙双方当面查看电表读数为 ,水、电、卫生等费用每半年结算一次,合同终止时甲方将退还乙方扣除水、电、卫生费用后的剩余押金。
七、若乙方在本协议期满后需继续租用此房,应提前一个月与甲方商议,续签协议。
八、甲乙双方在协议期内,应本着相互平等,相互尊重,互相理解的原则。
九、乙方在承租期间,因为乙方过失造成安全事故或与邻里发生民事纠纷,导致甲方室内财产损失或者邻居财产损失的,必须由乙方承担全部法律赔偿责任。
本协议一式二份,甲乙双方各执一份,从签字之日起生效,到期自行作废。
甲方:_________乙方:_________
法定代表人:_________ 法定代表人:_________
_________年____月____日 _________年____月____日
举报
