共2页
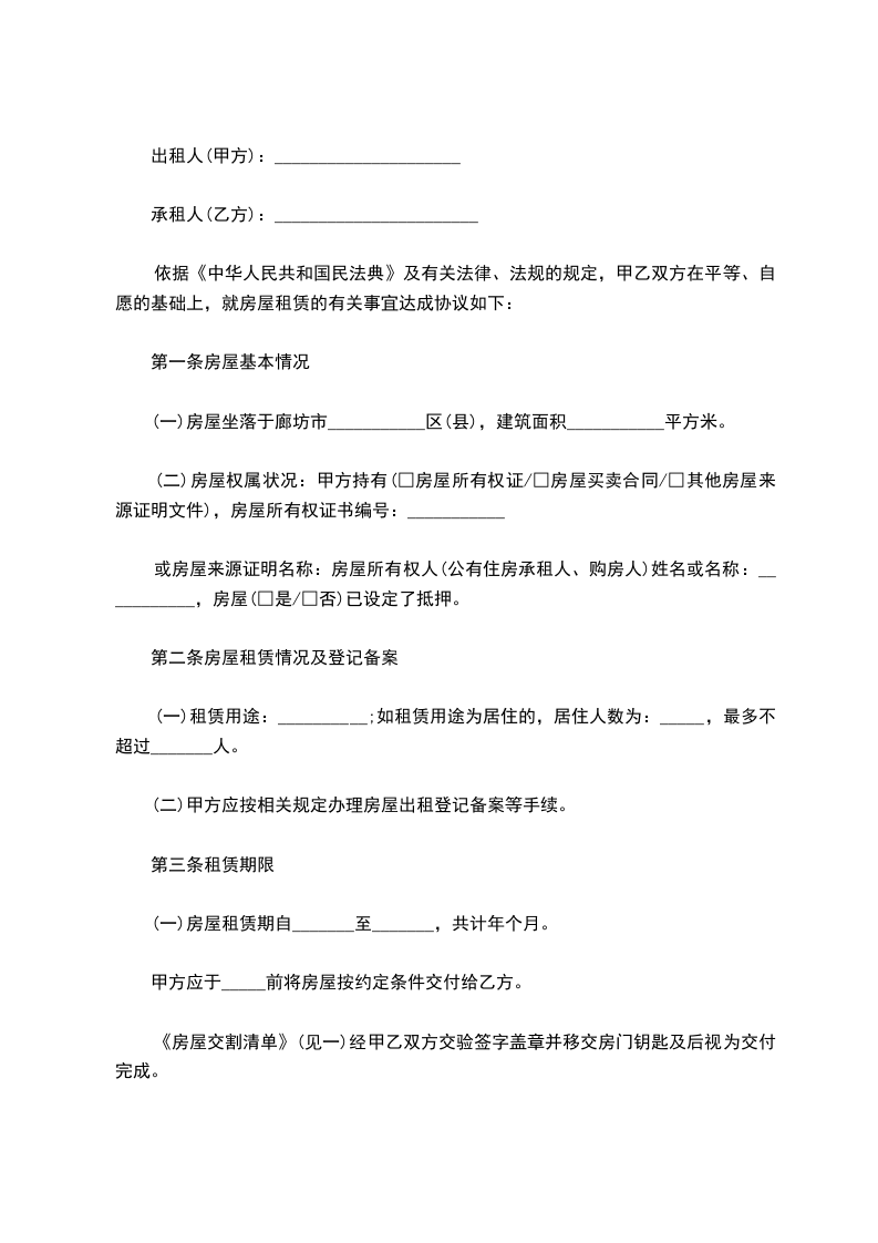
甲方:
身份证号码:
联系电话:
乙方:
身份证号码:
联系电话:
经甲、乙双方协商,甲方将 出租给乙方使用,达成以下协议须双方共同遵守。
一、本合同自 年 月 日起至 年 月 日止,年租
二、乙方在使用该房屋时所产生的相关费用(如水费、电费、卫生费、网络费、收视费)等一切费用由乙方自己负责,必须按时交纳给甲方或相关部门。
三、乙方在使用该房屋时如需要装修、装饰,不得影响房屋结构,必须经甲方同意后方可进行,搬迁时必须按原样恢复,不得损坏财物(如空调、门窗、玻璃、厕所、插座、开关、下水道、楼梯)等设施,前后雨棚不能丢弃杂物。楼梯过道必须保持卫生、清洁、畅通,如有损坏设施须及时修好。
四、乙方在使用该房屋时,必须对用电、易燃、易爆物品妥善保管,确保安全,若有损坏房屋,一切责任、费用由乙方负责赔偿,按原样恢复。
五、乙方在使用该房屋时应保管好自己的商品,钱财等物品,做好防火防盗等工作,如有失盗等一切责任由乙方自己负责与甲方无关。
六、乙方在使用该房屋时必须遵纪守法,不得做违犯国家政策法令、法律、法规等行为,若有违犯,乙方自己负责,与甲方无关。
七、为避免产生新的债权关系,乙方不得将房屋转租他人使用,否则,甲方有权无偿收回,房租不退。
八、如果乙方在租房期限未到,乙方提前不租,所交押金不退、房租不退,不得有异议。
九、乙方在合同期满后,须经甲方检查房屋空调等设施无损坏,卫生达标,相关费用无拖欠后将押金如数退还给乙方,合同期满后乙方的一切物品必须及时搬走,否则视为自动放弃归甲方所有。
十、本合同一式二份,甲、乙双方各执一份,双方签字生效,未尽事宜,通过协商或相关部门仲裁解决。
甲方签字:
乙方签字:
年 月 日
举报
