共2页
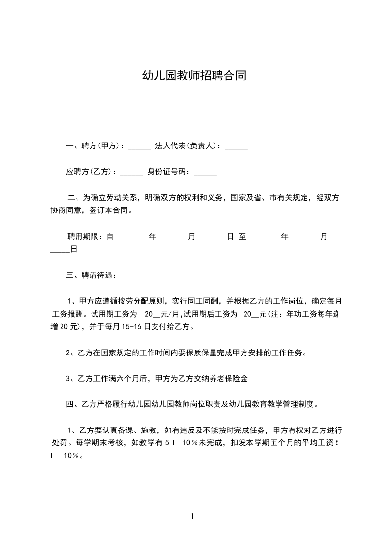
一、 聘方(甲方):西段庄幼儿园 法人代表(负责人): 应聘方(乙方):住址: 身份证号码: 联系电话:
二、聘用期限:自________年____月____日 至________年____月____日(________年)
三、聘请待遇:
1.每月 () 元,假期不付,临近放假不足一个月的按日工资计算。
2.奖金:按园教师考评方案兑现.
四、其它事宜:
1.甲方根据本幼儿园工作需要,安排乙方从事 工作。乙方严格遵守幼儿园的各项规章制度,按时、按质、按量完成其本职工作,忠实饯行《教师法》、《教育法》等法律法规,为人师表、率先垂范。因乙方有工作失职,不能胜任,不服从学校安排,与同事、不能和学生和睦相处,教学质量低下等不利于幼儿园工作的现象,学校有权中途解聘并酌情扣除其未发款项,特殊严重者要依法追究相关法律责任。乙方在工作期间首先树立“安 全第一”的思想意识,如因失职、失误造成幼儿在园发生不安全事故,甲方承担经济损失的30%,乙方承担70%。
2.押金:乙方一个月工资80%
3.乙方在聘期内未经幼儿园允许(或解聘)不得随意辞职外流、学习、离岗等,否则扣除其押金及所有未发款项,同时因此给幼儿园造成严重损失者要依法追究相关法律责任。
4乙方在本园外(如往返路途中)所发生的一切事故,甲方不付任何责任,由乙方自行承担。
5.乙方在聘期被本园解聘或经本园允许主动辞职,次协议自解聘之日起无效.
6.甲方在工作每月____日前发放上月工资及奖金。
7。乙方聘期已满位续聘并交清各种财物,甲方将乙方押金、工资、奖金一律照发,否则酌情处理。
8.本协议自____年-月-日起生效,一式两份,甲乙双方各执壹份。
甲方:(签字或盖章)
乙方:(签字或盖章)
合同签定日期:________年____月____日
举报
