共3页
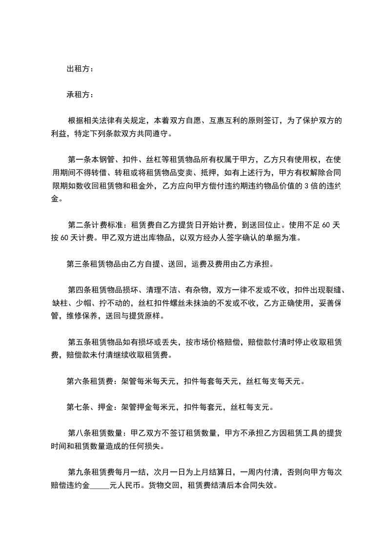
出租方:
承租方:______建筑设备租赁有限公司
根据《中华人民共和国民法典》及其它有关法律、法规的规定,甲、乙方双方根据平等互利、等价有偿的原则,经协商一致,就建材物资的租赁达成如下协议:
一、甲方将楼层架管米,扣件套,出租给乙方使用。
二、租赁时间从_____年_____月_____日起至_____年_____月_____日止,共租赁年。
三、乙方收到甲方第一批租赁物资当日开始计算租金,以后按各批次收货当日计算租金。
四、租金价格标准为:钢管每米每天元;扣件每米每天元。从乙方收到甲方租赁物资的当日起计算租金,以甲乙双方签字的《租赁材料收发明细表》为准,租金按季度结算,税金由乙方承担,乙方每季度末向甲方支付一次租金,逾期甲方向乙方按日加收1%的违约金。
五、未经甲方同意,乙方不得擅自改变租赁物资的原样和长度,乙方擅自改变物资的原样、长度或者由于乙方的原因导致租赁物资丢失和损坏,在租赁期满乙方退还甲方材料时,达不到甲方交与乙方时的原样、长度、质量,乙方则必须赔偿甲方损失。
六、上下车费和运输费用。甲、乙双方各承担50%。
七、租用时请甲、乙双方监尺记录,并检查材料质量,不符合质量和要求的,乙方可以拒收,否则发生的一切后果由乙方负责。
八、乙方退还租赁材料时,若差租用材料,按本合同规定的赔偿价格赔偿,并在给付租金时一并付给甲方。
九、乙方退还完租赁材料给甲方,乙方在30天内办清结算并向甲方付完全部租金。乙方如果未按约定期限支付租金给甲方,则视为违约。违约金按租金总金额的1%向甲方支付。
十、乙方委托材料收货人,乙方委托财务结算人甲方委托材料发货人,甲方委托财务结算人。
十一、其他约定事项:
十二、本合同未尽事项,可由双方约定后签订补充协议,补充协议与本合同有同等法律效力。
十三、如因本合同发生争议,经协商不能解决而发生诉讼,双方同意由甲方单位所在当地法院解决。
十四、本合同一式两份,甲、乙双方各执一份,均有同等法律效力。甲、乙双方必须严格遵守,违约按照《民法典》的有关规定处理。
十五、本合同自甲、乙双方签字或盖章生效。
甲方:乙方:
法定代表人:法定代表人:
委托代理人:委托代理人:
电话:
电话:_____年_____月_____日签订日期:
举报
