共2页
单位:________________________
法定代表人:________
职务:____
地址:________
邮码:____
电话:________
贷款单位:________________________
法定代表人:________
职务:____
地址:________
邮码:____
电话:________
单位:________________________
法定代表人:________
职务:____
地址:________
邮码:____
电话:________
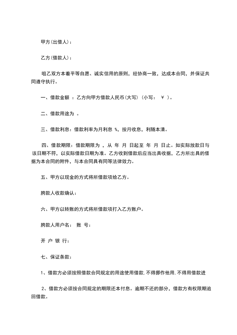
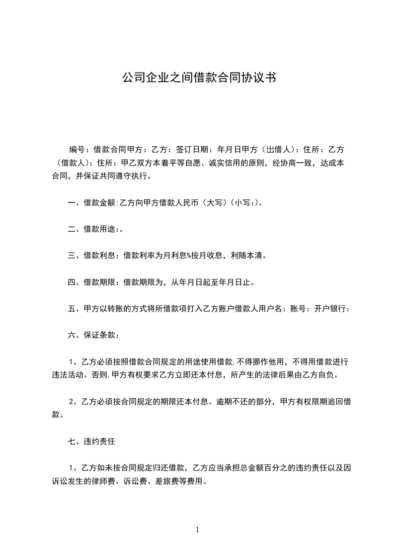
根据《中华人民共和国民法典》的规定,借款方为保证施工生产正常进行,向贷款方申请建筑企业流动资金贷款,经贷款方审查同意发放,为明确各方权责,特签订本合同共同遵守。
第一条本合同规定____年贷款额为人民币____万元,用于____。
第二条借款方和贷款方必须共同遵守贷款办法,有关贷款事项按办法规定办理。
第三条贷款自支用之日起,按实际支用数计收利息,利率为月息____,超计划贷款的超过部分利率为月息____,逾期贷款加计利息__年____月____日起,至____年____月____日为止。
本合同正本一式三份,签章各方各执一份。
借款方:____________________代表人____________
贷款方:____________________代表人____________
担保方:____________________代表人____________
________年____月____日
举报
