共2页
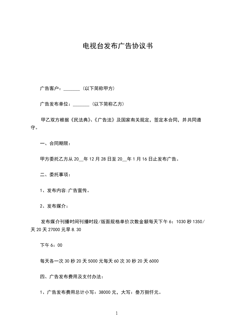
委托方:________________________
代理方:________________________
现经双方友好协商,就乙方代理甲方在______________发布广告达成如下协议:
1、签署本合同的同时,甲方需支付本合同费用的_____%即¥_____元,余下¥_____元于发布验收后____天内支付,本合同价格均包含向政府有关部门交纳的税费;
2、本合同所约定广告应于______年______月______日发布;
3、广告采用甲方样带,未经甲方同意,乙方不得改动广告样稿。乙方须在广告播出后免费为甲方提供电视台的播出证明。如错播、漏播,由乙方负责向媒体追讨有关赔偿;如因乙方原因,则由乙方根据实际发布情况计算广告发布费用,且乙方另须承担合同总价款______%的违约赔偿金;
4、广告投放过程中,甲方临时对发布内容或发布时间有变动的,应提前______天通知乙方;否则须向乙方支付变动部份费用的______%作为补偿金;如因媒介单位责任造成广告未能如期发布,由媒介单位出示有关证明并由乙方追究有关赔偿。若因乙方原因造成的发布时间或内容与约定不符的,乙方须承担所有变更费用,另向甲方支付总价款的______%作为补偿金。
5、因乙方原因造成本合同约定的广告不能发布,则乙方应承担合同总价款______%的违约赔偿金。
6、乙方有义务审查广告内容和表现形式,对不符合法律、法规的广告内容和表现形式,乙方应提出书面要求说明具体的合理理由,并要求甲方作出相应修改,甲方作出修改前,乙方有权拒绝发布。广告发布后因广告内容和表现形式不符合法律、法规的要求而导致的经济法律责任由乙方承担。
7、乙方在提供服务过程中,不得侵犯甲方对其提供的样带享有的知识产权,如因第三方而造成侵权,乙方须协作甲方追究其法律责任。
8、凡属乙方办理的有关政府报批手续,乙方应及时办理,因乙方报批原因造成甲方的一切经济损失概由乙方赔偿。
9、在本合同执行过程中,若甲方无故终止本合同,乙方不退回甲方已付的款项;
10、因执行本合同所发生的争议,双方应友好协商解决,协商不成,双方均有权向甲方所在地人民法院提起诉讼。
11、本合同附件及双方在执行本合同过程中的传真、书面证明等均与本合同具有同等效力。
12、本合同自双方签字盖章后生效,合同一式_____份,各执_____份,具同等法律效力。
甲方:________________ 乙方:________________
签名:________签名:________
签署日期:____________签署日期:____________
举报
