共2页
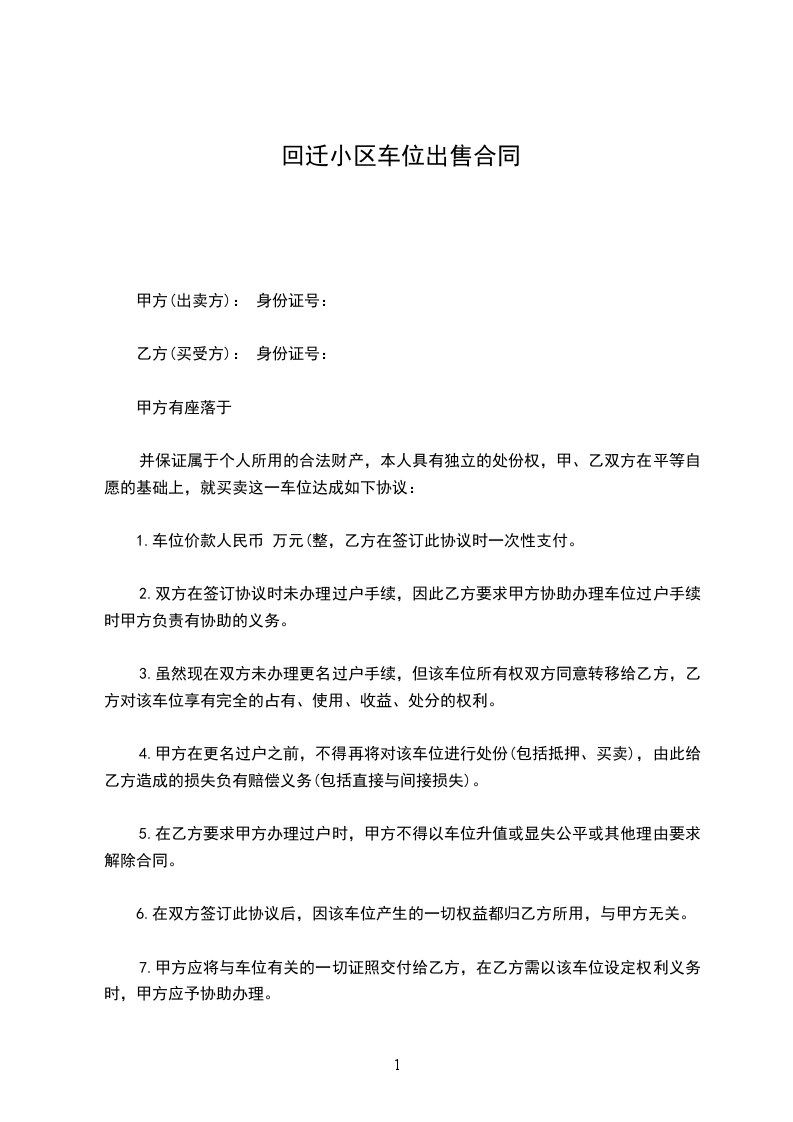
甲方(出卖方): 身份证号:
乙方(买受方): 身份证号:
甲方有座落于
并保证属于个人所用的合法财产,本人具有独立的处份权,甲、乙双方在平等自愿的基础上,就买卖这一车位达成如下协议:
1.车位价款人民币 万元(整,乙方在签订此协议时一次性支付。
2.双方在签订协议时未办理过户手续,因此乙方要求甲方协助办理车位过户手续时甲方负责有协助的义务。
3.虽然现在双方未办理更名过户手续,但该车位所有权双方同意转移给乙方,乙方对该车位享有完全的占有、使用、收益、处分的权利。
4.甲方在更名过户之前,不得再将对该车位进行处份(包括抵押、买卖),由此给乙方造成的损失负有赔偿义务(包括直接与间接损失)。
5.在乙方要求甲方办理过户时,甲方不得以车位升值或显失公平或其他理由要求解除合同。
6.在双方签订此协议后,因该车位产生的一切权益都归乙方所用,与甲方无关。
7.甲方应将与车位有关的一切证照交付给乙方,在乙方需以该车位设定权利义务时,甲方应予协助办理。
8.甲方法定车位手续证照下来时应第一时间交由乙方办理过户手续,如因甲方的原因导致合同解除,乙方的损失由甲方按照相关法律法规提请法院裁决。
9.此协议一式两份,自签字之日起生效,双方各执一份,具有同等法律效力。
甲方:乙方:
证明人:
年 月 日
举报
