共2页
甲方:_______________
乙方:_________________________
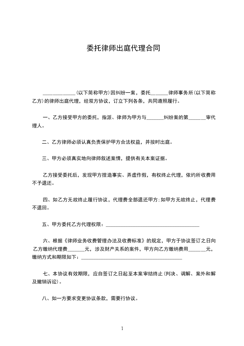
因____________纠纷一案,委托____________律师事务所(以下简称
乙方)的律师出庭代理,经双方协议,订立下列各条,共同遵守履行:
一、乙方接受甲方的委托,指派_______律师为甲方与____________纠纷案的第_______审代理人。
二、乙方律师必须认真负责保护甲方合法权益,并按时出庭。
三、甲方必须真实地向律师叙述案情,提供有关本案证据。乙方接受委托后,如发现甲方有捏造事实、弄虚作假行为时,有权中止代理,依约所收费用不予退还。
四、如乙方无故终止履行合同,代理费全部退还甲方;如甲方无故终止,代理费不退还。
五、甲方委托乙方代理权限:_______________________________________
六、根据双方协商,甲方应向乙方缴纳代理费_______元。
七、本合同有效期限,应自签订之日起至本案本审结止(判决、调解、案外和解及撤销诉讼)。
八、如一方要求变更合同条款,需再协议。
甲方:_______________乙方:____________________
年_____月_____日 年_____月_____日
举报
