共3页
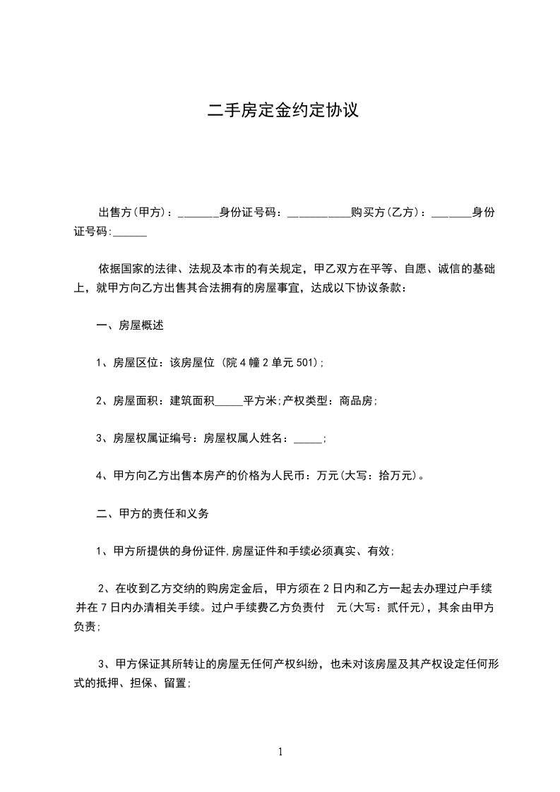
甲、乙双方本着自愿、公平和诚实信用的原则,经协商一致,就乙方预订甲方受托出售的二手房屋事宜,达成如下协议:
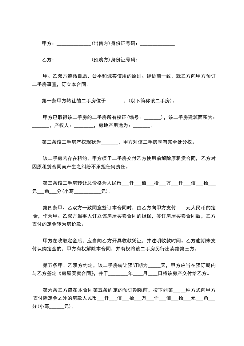
第一条预订房屋
1.该房屋坐落:________市________区________路_________号__________室
建筑面积:__________平方米,产权人:___________
2.产权及限制状况:
共有状况:_____________抵押状况:___________
租赁状况:_________其他限制状况:________
第二条预订条件
1.房屋总价:____________人民币_________________元;
2.付款方式:______________;
3.交房日期:_____________;
4.户口迁移:________________;
第三条预订期限
预订期限为本协议生效之日起__________天。
乙方应于___________年______月_____日之前到甲方营业场所与房屋产权人签署《__市房屋买卖合同》。
第四条意向金条款
1 、乙方同意签署本协议时。
向甲方支付意向金人民币______________元,作为甲乙双方履行本协议规定的义务和承诺的担保。
在乙方与房屋产权人签署《__市房屋买卖合同》后,该意向金转为乙方购房款的一部分;
2、在本协议第三条规定的预订期限内,除本条第3款规定的情形外,乙方拒绝按照本协议第二条确定的预订条件与房屋产权人签署《上海市房屋买卖合同》的,甲方有权没收乙方交付的意向金;
房屋产权人拒绝按照本协议第二条确定的预订条件与乙方签署《__市商品房买卖合同》,或者由于甲方向乙方隐瞒该房屋已存在抵押、出租、查封及其他对乙方购房决定产生影响的重要事实、导致乙方不能或不愿意购买该房屋的,甲方愿意向乙方承担双倍返还意向金的赔偿责任。
3、有下列情形之一,乙方拒绝签署《__市房屋买卖合同》的,甲方应承担全额返还乙方已支付意向金的责任:乙方与房屋产权人在签署《__市房屋买卖合同》时,就本协议第二条预订条件以外的房屋买卖主要条款不能达一致的;
本协议签署后《__市房屋买卖合同》签署前,由司法机关、行政机关依法限制该房屋房地产权利的。
第五条生效及其他
本协议一式_________份。
甲乙双方各持________份,自甲、乙双方签章之日起生效。
甲方:________________乙方:_______________
经纪人:__________________
日期:____________日期:_____________
举报
