共2页
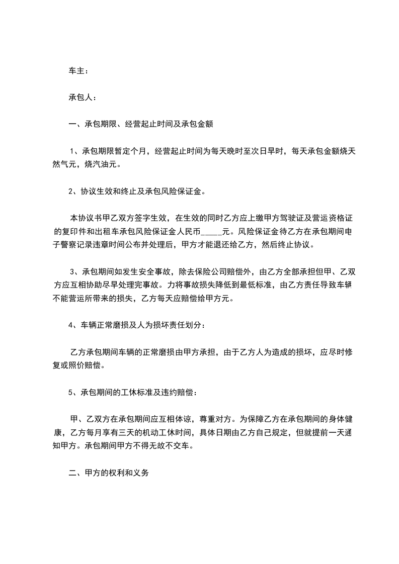
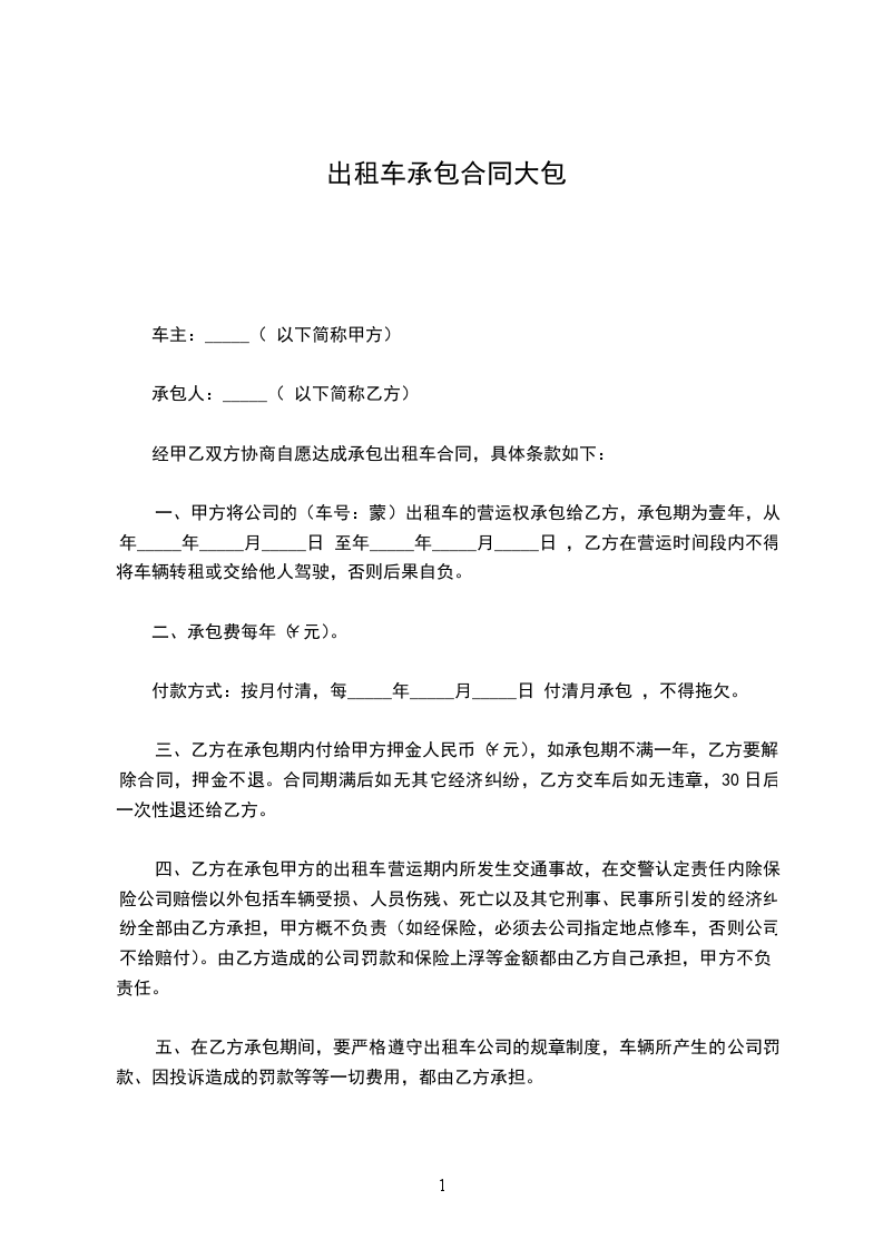
甲方:
乙方:
甲、乙双方就承包甲方所有的陕/号出租车汽车达成协议如下:
一、承包时间:________年____月____日起,每日时至时,承包费每日元,。承包期一年,特殊情况除外。
二、乙方承包车辆时须向甲方交纳保证金 元,使用磨合一个月。承包期为一年。解除承包协议时,由甲方查实确无违章、违法,三个月后如数退还乙方保证金。但承包不足三个月,承包金不退。
三、乙方承包车辆必须三证齐全——驾驶证、备案证、资格证。
四、乙方要爱护甲方车辆,保持车内干净卫生,按照行业相关规定营运。否则,造成的违规、处罚由乙方承担。
五、乙方每天按时出勤,准时交接车辆。未经甲方许可,坚决不得将车辆转交他人驾驶。若违规转交,视情节轻重扣除保证金,直至取消承包协议。若擅自将车交给他人驾驶,造成的后果全部由乙方承担。
六、乙方在承包期间,如因车辆所需的设备、证件、营运手续不全,被行业管理部门、交警处罚由甲方承担。
七、乙方在承包期间,所发生的违法、违纪、犯罪行为所引起的治安、法律、民事责任由乙方自行承担,和甲方无关。对车辆造成的停运、损坏等损失,乙方必须承担。
八、乙方在承包期内,发生的交通违章、罚款以及交通事故造成的扣车、停运、擦、挂、碰、撞和人身安全造成的损失均由乙方承担。
九、乙方驾驶车辆发生机械故障时,应及时通知甲方,由甲方承担修车费用。若因驾驶不当,人为造成车辆损坏后果由乙方承担。
十、本协议双方签字生效,一式两份,甲、乙双方各执一份。
本协议具有法律效力,未尽事宜双方另行协商解决。
甲方:
乙方:
签定日期:________年____月____日
举报
