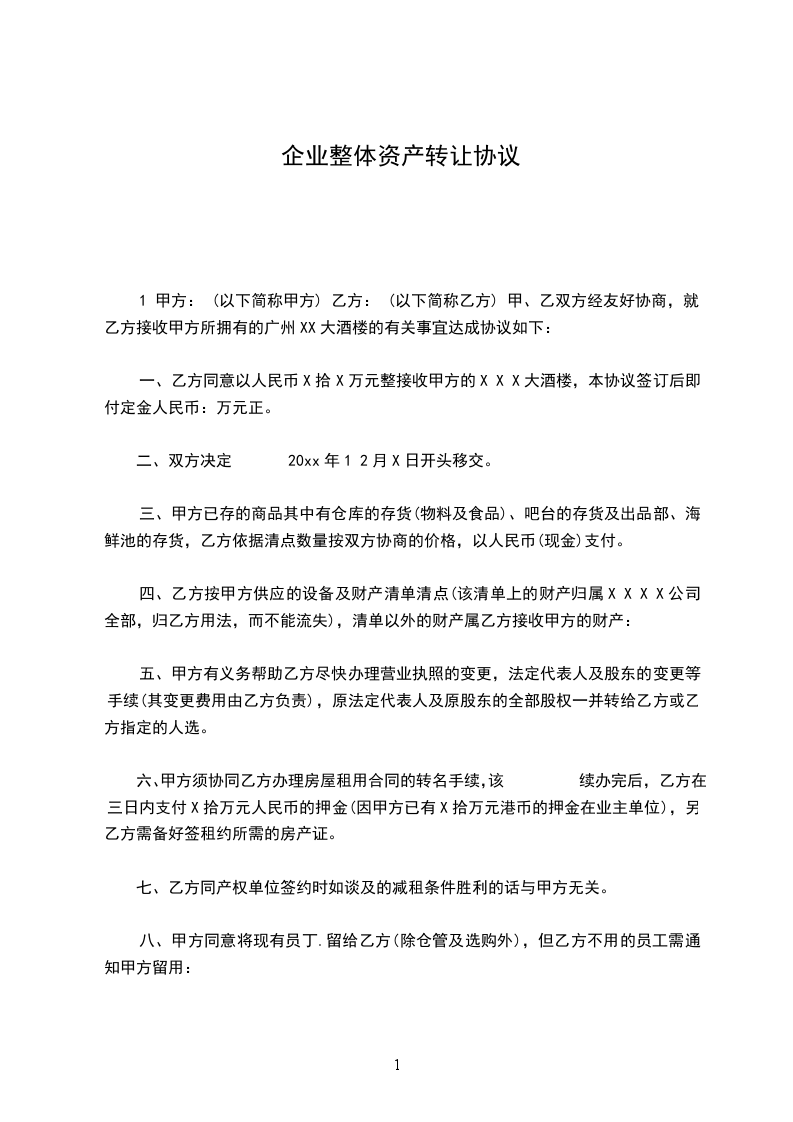
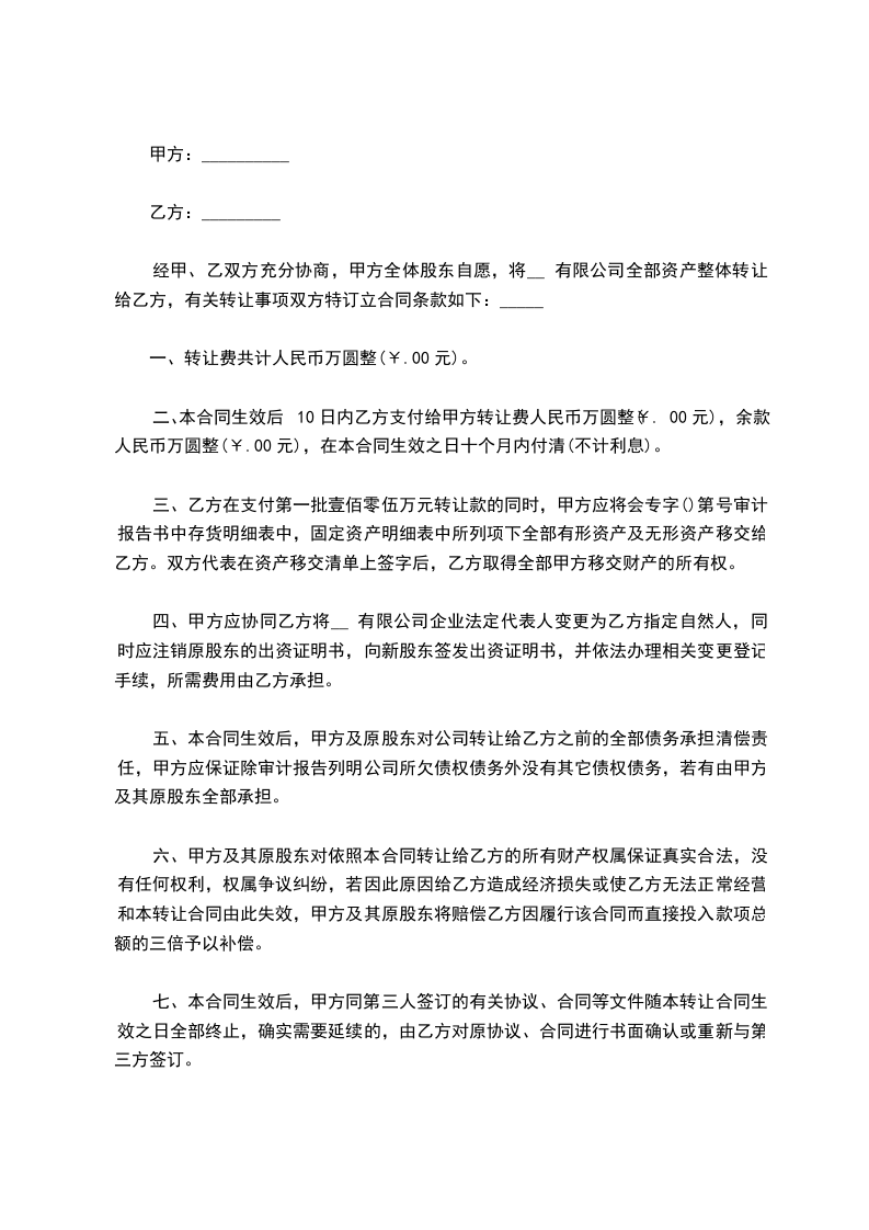
共2页
甲方:_______________
住所地:_______________
法定代表人:_______________
乙方:_______________
住所地:_______________
法定代表人:_______________
经甲、乙双方友好协商并依据《中华人民共和国城市房地产管理法》之规定现就与乙方受让甲方拥有的部分房地产有关事宜达成如下协议望双方共同遵守:
一、乙方拟受让的房地产占地面积共计__________亩四至__________。
二、因依据甲方现有房地产状况无法进行土地使用权转让故乙方同意在本合同第一条约定的范围内出资建设厂房。
三、甲、乙双方承诺:一但完成开发投资总额的__________%双方立即签订房地产转让合同在该合同中双方明确约定转让的土地价款为人民币__________万元。
四、甲、乙双方均不得以任何理由违反本合同:
1、若甲方违约除向乙方返还乙方已实际发生的工程款外还需向乙方支付违约金__________元。
2、若乙方违约则应向甲方支付违约金__________元。
五、乙方必须于本合同签完后__________日内各甲方支付__________万元房地产转让款余款__________万元在以后的房地产转让合同中再行约定。
六、为担保上述款项及有可能因违约而发生的工程款违约金及签定房地产转让合同甲方愿将其拥有的__________亩国有土地使用权抵押给乙方双方在签定抵押合同后至__市国土资源局办理抵押登记手续该抵押合同是不可撤消的合同主合同无效抵押合同仍有效。
七、除非经甲、乙双方书面确认本合同不得擅自变更、解除。
八、在履行合同过程中若有争议双方应友好协商;若协商未果则各方均有权提交房地产所在地的法院以诉讼的方式解决。
九、本合同壹式贰份甲乙双方各执一份并在双方盖章、签字后生效。
甲方:______________乙方:______________
合同签定地:______________
合同签定时间:______________
举报
