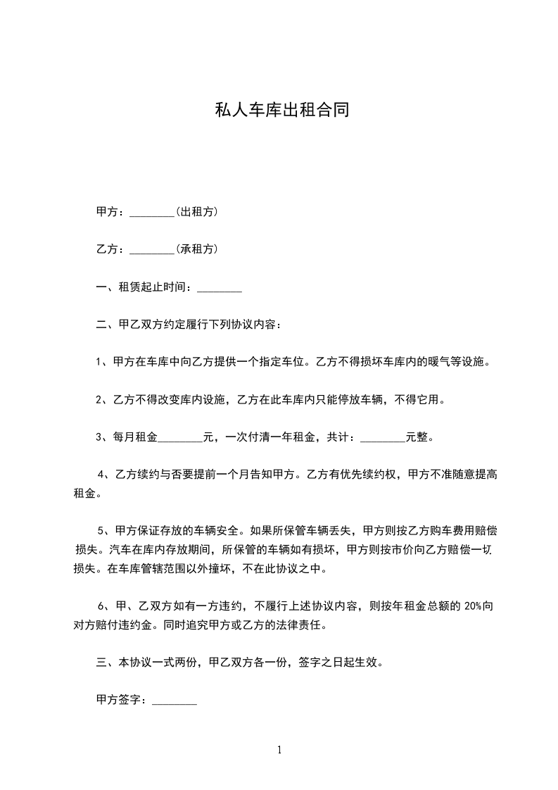
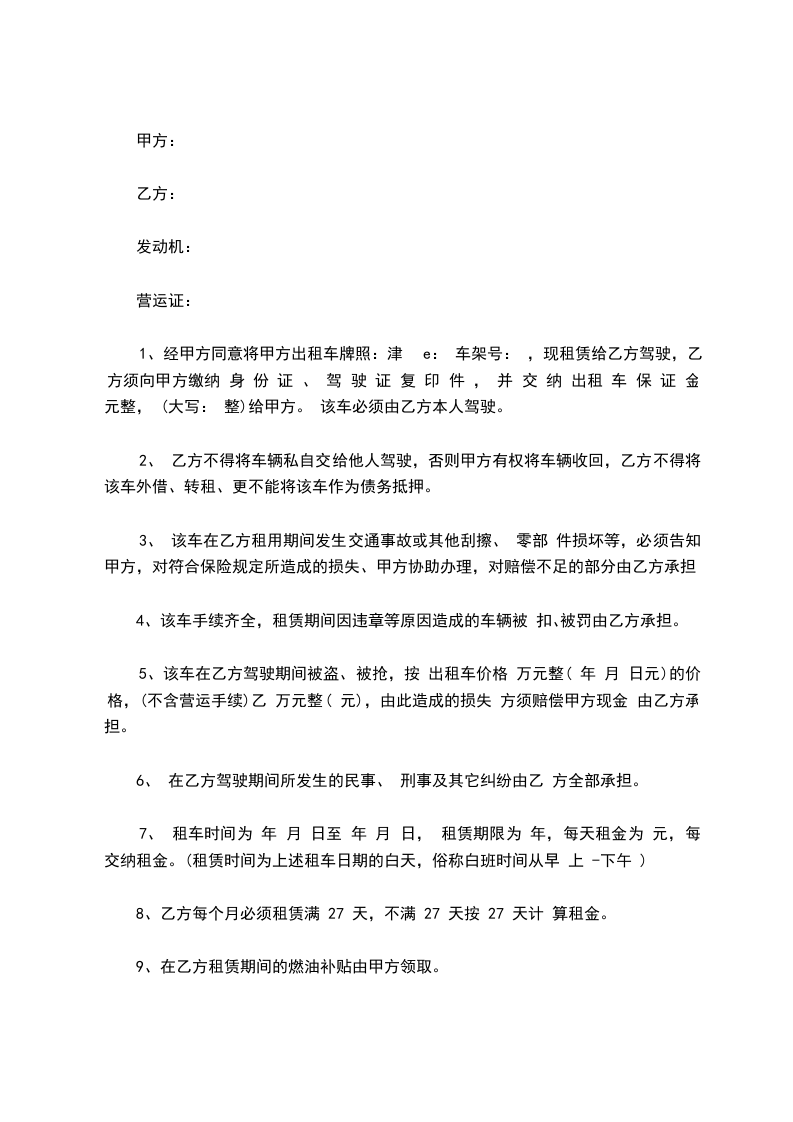
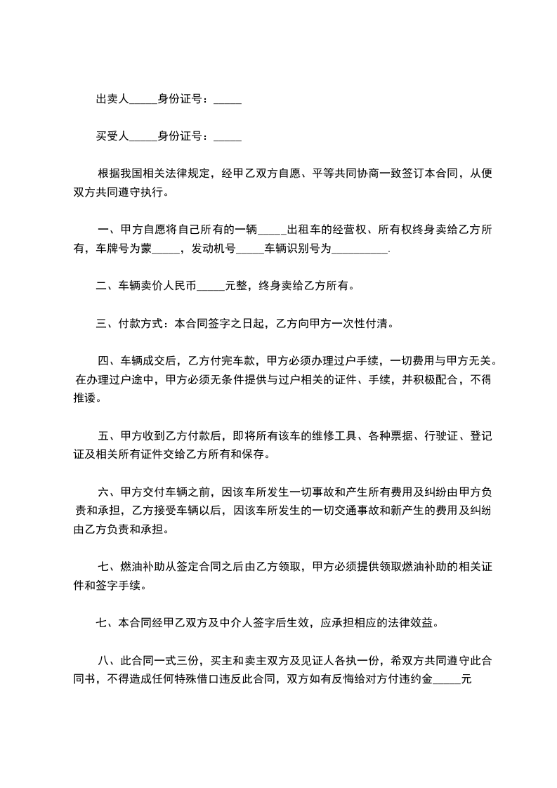
共2页
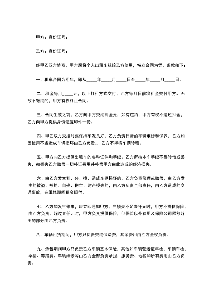
甲方:身份证号:
乙方:身份证号:
经甲乙双方协商,甲方愿将个人出租车租给乙方使用,特立合同为凭,条款如下:
一、租车合同为期年,即从_____年_____月_____日至_____年_____月_____日。
二、租金每月_____元,以上打租方式交付,乙方每月日前将租金交付甲方。无故不缴纳的,甲方有权终止合同。
三、合同生效之前,乙方向甲方交纳押金元,如有违约,甲方有权不退还押金,乙方向甲方提供身份证复印件一份。
四、甲乙双方交接时要保持车况良好,乙方负责日常的车辆维修和保养,乙方如因使用不当造成车辆损坏由乙方负责。,乙方不得将车辆转租。
五、甲方向乙方提供出租车的各种证件和手续。乙方所持本车手续不得转借或丢失,如丢失乙方赔偿一切补证费用并补偿甲方由此造成的经济损失。
六、由乙方发生刮、碰、撞、造成车辆损坏的,乙方负责修理或赔偿,由乙方发生的被盗、被抢、自残、伤亡、财产损失的,由乙方负责全部责任,由乙方造成的交通事故,在维修期间租金照付。
七、乙方如发生肇事,应立即通知甲方,当损失不足壹仟元时,甲方不提供保险,由乙方负责,超过壹仟元时,甲方负责提供保险,但保险以外费用及保险公司限额超出的部分由乙方负责。
八、车辆租赁期间,甲方只负责交纳保险费,其余费用由乙方全权负责。
九、承包期间甲方只负责乙方车辆基本保险,其他如车辆营运证年检、车辆车检、季检、养路费、车辆维修等由乙方全部负责承担,服务费、地税和所有费用由乙方负责。
十、承包期间车辆如发生盗抢、丢失或交通事故死亡,甲方不负责任何责任。乙方赔偿甲方车辆和相关手续的一切费用。承包期间如因乙方不遵守交通规则,造成的后果由乙方全权负责。
十一、以上协议如乙方不遵守,甲方有权终止协议并扣除押金万元。甲方由于各种原因需要将车辆转让,退还乙方押金和当月的剩余租金。
十二、油补归甲方所有。
十三、本协议自签订之日起生效。
十四、本合同一式两份,甲、乙双方各执一份。
甲方:_________乙方:_________
法定代表人:_________法定代表人:_________
_________年____月____日_________年____月____日
举报
