共2页
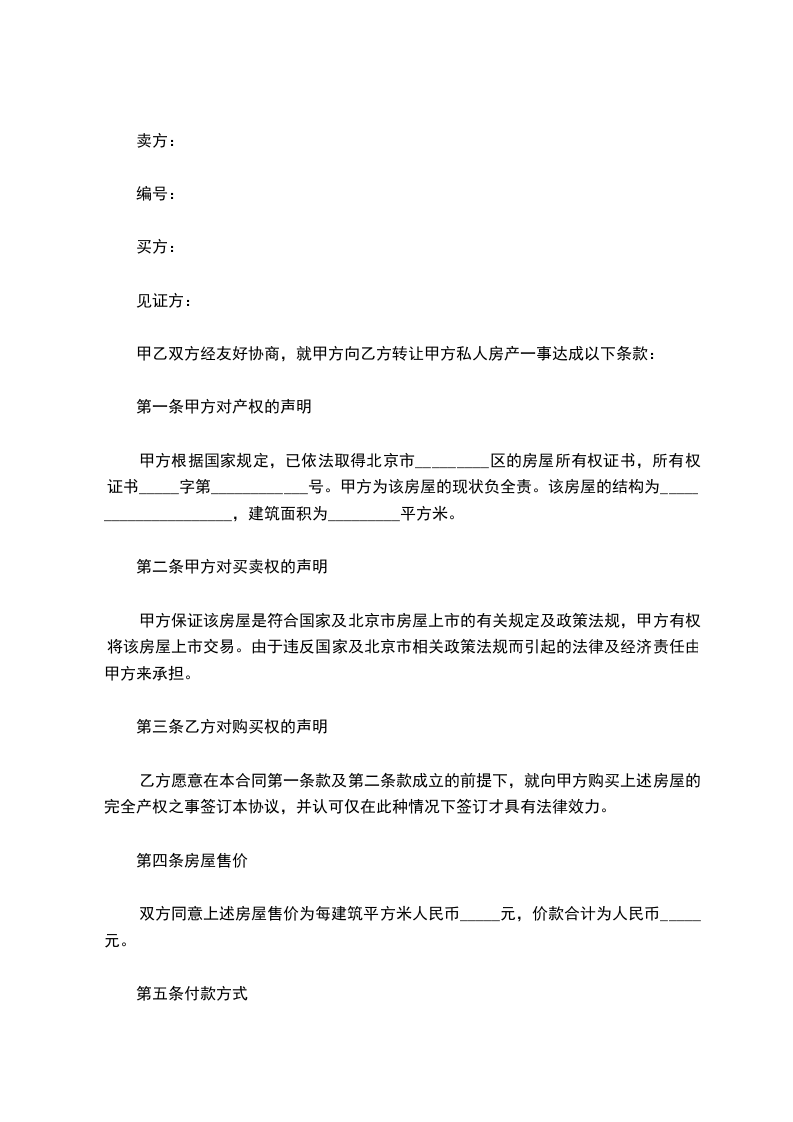
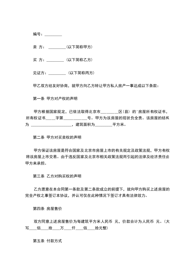
出让人:_____
受让人:_____
甲方将位于______的私人产权房屋及房屋所占土地的使用权转让给乙方,经双方协商一致订立本合同。
一、转让年限:永久转让。
二、根据国家规定,甲方依法拥有房屋的所有权,但未办理所有权证书,所有权证书可根据需要到相关部门办理,该房屋的结构为砖木结构。
三、甲方保证该房屋产权符合反国家、法规及政策规定,甲方有权将该房屋所有权进行转让。由于违反国家、法规、政策而引起的法律责任及经济责任由甲方承担。
四、乙方愿意在本合同第一条款及第二条款成立的前提下,就向甲方购买上述房屋产权及土地使用权的相关事宜签订本合同,并认可仅在此种情况下签订才具有法律效力。
五、合同价格:双方同意上述房屋产权及土地使用权转让总金额为______元。
六、付款方式:乙方在完成合同签订后向甲方支付全部费用。
七、房屋交付时没有房屋欠帐。
八、房屋产权转让后,因国家政策变动所缴纳的费用由乙方承担。
九、房屋产权转让后,乙方享受因国家政策变动所带来的收益。
十、本合同签订后,如需办理房屋产权证、土地使用证等时,甲方为乙方提供必要的手续,产生的税费及相关费用,由乙方依照有关规定缴纳。
十、违约责任
1、合同签订后,甲方应按合同约定履行合同条款,如甲方中途悔约,应书面通知乙方,自悔约之日起3天内将乙方已付款返还给乙方。并承担由此给乙方造成的经济损失。
2、合同签订后,乙方应按合同约定履行合同条款,如乙方中途悔约,应书面通知甲方,自悔约之日起3天内将房屋归还甲方,并承担由此给甲方造成的经济损失。
十一、如不符合法律有关规定,但甲方事先未对乙方作详细解释的,给双方造成的损失由甲方承担。
十二、本合同未尽事宜,双方可协商解决或签订补充协议,补充协议为本合同不可分割的组成部分,具有同行法律效力。当本合同在履行中发生争议时,双方协商解决。协商不成时,双方均有权向所在地的人民法院提起诉讼。
十三、本合同一式二份,甲乙双方各执一份,具有同等法律效力。自双方签字之日起生效。
甲方:_________乙方:_________
法定代表人:_________法定代表人:_________
_________年____月____日_________年____月____日
举报
