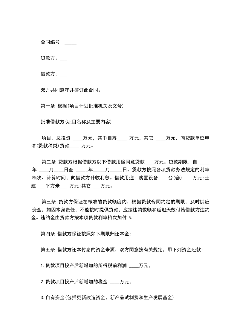
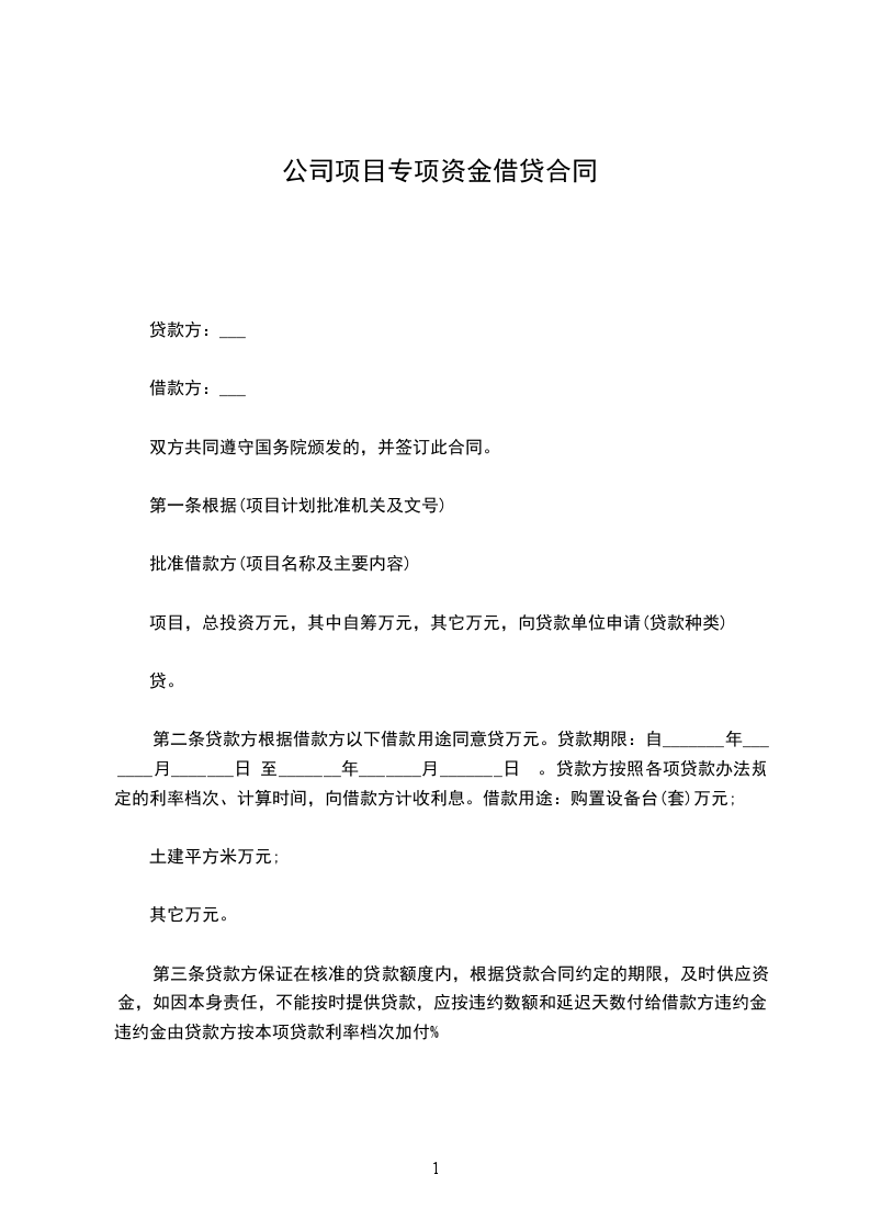
共2页
甲方:_____________
乙方:_____________
为了更好地贯彻国家产业政策,集中资金,保证重点,支持企业健康发展,经甲乙双方友好协商,就乙方__________________企业(或项目),需甲方支持____________________贷款事宜达成协议如下:
一、甲方向乙方提供____________贷款____________万元,并委托____________(开户行)与乙方签订借款合同,具体内容按借贷合同执行。
二、乙方应根据国家产业、产品发展方向的要求,加强内部管理,优化产品结构,提高产品技术和经济效益,安全有效地使用贷款。
三、乙方按季分别向甲方报送财务报表、固定资产项目建设进度等有关资料,并接受甲方委托人的监督检查。
四、甲乙双方应同努力,加强协作,加快项目建设速度,力争早出效益(或促进资金及早到位,加速周转)。
五、本协议一式______份,由各方代表人签字后生效并各执一份。
甲方:______________
时间:______________
乙方:______________
时间:______________
举报
