共4页
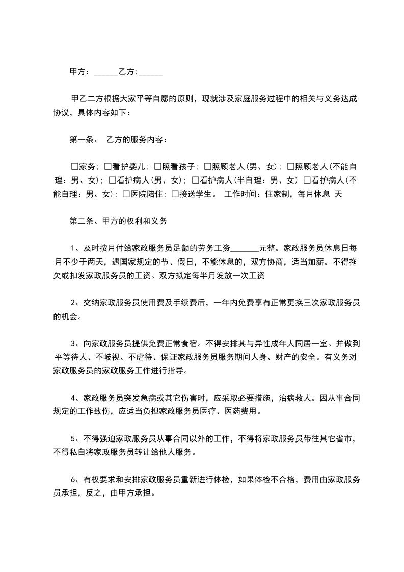
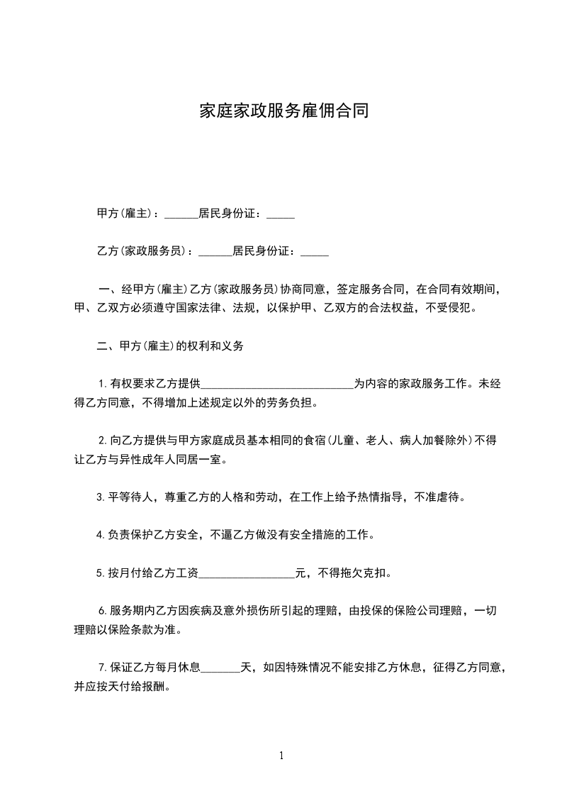
甲方(聘用方):_____________________
身份证号码
现家庭住址:_____________________
乙方(受聘方):_____________________
身份证号码_____________________
现家庭住址:____________________________
甲方家中老人年事已高,需要家政服务人员提供相关家政服务;乙方自称今年____岁、身体健康,能够照顾甲方老人的生活起居等家政服务各项工作的能力。甲乙双方根据平等自愿的原则,经协商就涉及家庭服务过程中的相关权利与义务达成协议,具体内容如下:
一、甲方老人需要乙方提供的家政服务主要工作内容:
1、负责制作好老人每天三顿饭和与之相关的采买工作;
2、负责居室环境卫生工作;
3、住在老人家中,照顾好老人的饮食和起居及与之相关的服务工作;
4、如果老人生病住院,负责照看和陪护工作。
二、甲方的权利和义务
1、甲方应及时按月支付给乙方足额劳务工资,试用期半个月,劳务工资按每月____元计发;试用期满后,劳务工资按每月____元计发。每个月安排乙方2个休息日,如果乙方没有按日得以休息,甲方应按日加倍计发劳务工资。
没有特殊情况,甲方不得拖欠或扣发乙方的工资。工资支付时间为每个月底的最后一天。
2、甲方向乙方提供免费食宿。做到平等待人、不岐视、不虐待、保证乙方在服务期间人身和财产的安全。有义务对乙方的家政服务工作进行指导。
3、乙方因个人身体原因突发急病或其他伤害时,甲方应及时通知其家人,并在力所能及的范围内采取必要的救治措施,但甲方不承担任何与之相关的费用。因从事合同规定的工作且排除个人身体原因所致的意外伤害,经双方协商一致,甲方可以适当负担部分医药费用。
4、甲方不得强迫乙方从事合同以外的工作。
5、甲方有权拒绝乙方将同乡或亲友带入家中。甲方有权拒绝乙方使用家中电话拨打长途。
6、甲方老人家中的贵重物品应自行妥善保管。对乙方因工作失误造成的经济损失,应同其协商解决或求助法律帮助,不得侵犯乙方的人身权益。
7、甲方如发现乙方患有不能胜任家政服务的疾病时,可以随时解除本合同。
8、甲方如发现乙方有损害甲方权益的行为时、或不胜任家政服务工作,甲方有权解除本合同。
三、乙方的权利和责任
1、乙方向甲方保证身体健康,能够胜任家政服务工作、无不良社会记录。
2、乙方具有照顾老人饮食起居的基本常识和工作经验,能够提供相关家政服务。
3、乙方应当尊重和维护甲方的合法权利,自觉履行本协议规定的家政服务项目,热诚耐心服务。
4、享有按月、按时得到劳务工资的权利。
5、有权拒绝甲方提出的不合理要求。有权维护自己人身财产权利不受侵犯。
6、乙方应当安心做好家政服务工作,如遇特殊情况(亲属患病、家有急事等),需回家处理时,应先事先征得甲方的同意。
7、乙方不得擅自将亲友及他人带入甲方家中,不得随便翻拿或故意损坏甲方家中的物品,否则,应承担相应的法律和赔偿责任。
8、乙方不得参与甲方家庭及邻纠纷,不得对外泄露甲方家庭信息等隐私,尊重甲方老人的生活习惯,不得虐待所服务对象。
9、合同期内,乙方如欲提前解除本合同,乙方应当提前5天通知甲方,以便甲方及时另行聘请家政服务人员。
四、其他
1、合同执行期间,双方如发生纠纷,应先协商解决,协商不成可向合同履行地基层法院提起民事诉讼。
2、合同期限:__年__月__日至__年__月__日止。
3、本合同一式三份,甲乙双方和担保方各执一份,自签订之日起生效。
照顾老人保姆雇佣合同3篇照顾老人保姆雇佣合同3篇
甲方:_____________________
联系电话:_______________
乙方:_____________________
联系电话:_______________
担保方:广州___________有限公司
联系电话:____________________________
日期:___________________________________
举报
