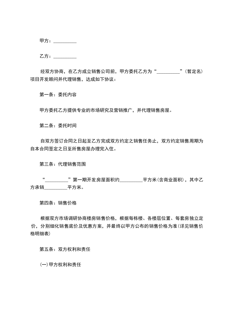
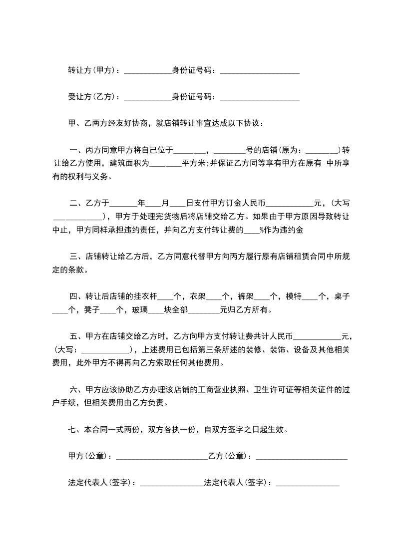
共2页
出租方:____________(以下简称甲方)
承租方:____________(以下简称乙方)
甲、乙双方就房屋租赁事宜,达成如下协议:
一、甲方将位于____市____街道______小区____号楼____号的房屋出租给乙方居住使用,租赁期限自________年________月________日至________年________月________日,计______个月。
二、本房屋月租金为人民币____元,按月/季度/年结算。每月月初/每季季初/每年年初___日内,乙方向甲方支付全月/季/年租金。
三、乙方租赁期间,水费、电费、取暖费、燃气费、电话费、物业费以及其它由乙方居住而产生的费用由乙方负担。租赁结束时,乙方须交清欠费。
四、乙方同意预交________元作为保证金,合同终止时,当作房租冲抵。
五、房屋租赁期为________________,从________年________月________日至________年________月________日。在此期间,任何一方要求终止合同,须提前三个月通知对方,并偿付对方总租金________的违约金;如果甲方转让该房屋,乙方有优先购买权。
六、因租用该房屋所发生的除土地费、大修费以外的其它费用,由乙方承担。
七、在承租期间,未经甲方同意,乙方无权转租或转借该房屋;不得改变房屋结构及其用途,由于乙方人为原因造成该房屋及其配套设施损坏的,由乙方承担赔偿责任。
八、甲方保证该房屋无产权纠纷;乙方因经营需要,要求甲方提供房屋产权证明或其它有关证明材料的,甲方应予以协助。
九、就本合同发生纠纷,双方协商解决,协商不成,任何一方均有权向天津开发区人民法院提起诉讼,请求司法解决。
十、本合同连一式___份,甲、乙双方各执___份,自双方签字之日起生效。
甲方:__________
乙方:__________
__________年__________月__________日
举报
