共2页
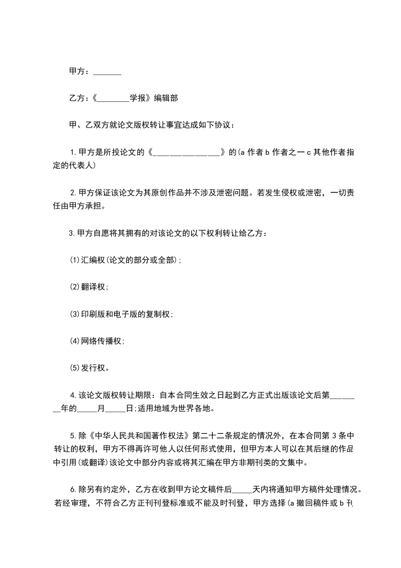
甲方:_______________
乙方:_______________
甲、乙双方根据法律、法规,在平等、互利的基础上,作品版权转让事宜达成如下协议:
1. 甲方确认是创意_______________(以下简称“_作品”――具体样式见附见)的合法版权所有人。
2.乙方保证“_作品”为其合法拥有并且不涉及侵权问题。若发生侵权问题,一切责任由乙方承担。
3.乙方自愿将其拥有的对该“_作品”的以下权利转让给甲方:复制权、发行权、出租权、信息网络传播权、改编权、翻译权、汇编权等作品相关全部权益。
4.乙方将所有设计正式稿以电子文档形式给甲方,甲方在接收到电子板设计稿的一次性支付乙方设计费。转让金额共计: _______________.
5.该“_作品”版权归“ _”所有。
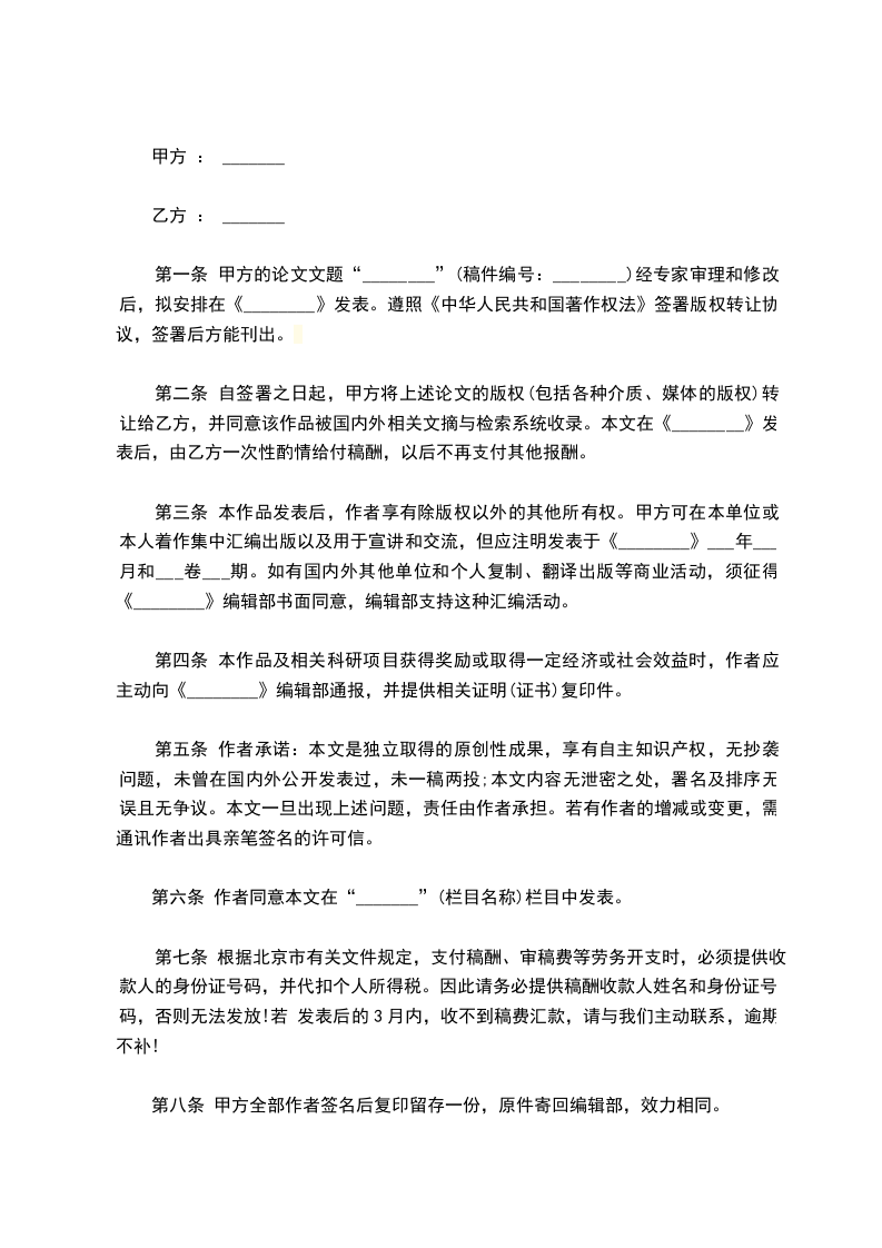
6.除不可抗力因素外,任何一方如严重违反本合同之约定,另一方有权解除合同,并要求对方赔偿造成的实际损失及救济的合理支出费用。
不可抗力:因战争、叛乱、火灾、爆炸、地震、天灾、洪水、干旱或恶劣天气,以至于无法送达、无法供给、无法生产、或者政府法令、而造成之破坏、损失、迟延等耗损,双方各自的损失自行负担,直至不可抗力事件结束为止。
7. 甲乙双方关于双方往来所获知对方之商业、财务信息等往来资料、文件、图片或档案,无论口头或书面,均不得对第三人泄露,也不利用其做本合同以外目的使用,此约定于本合同终止后仍然有效。
8.双方除了履行保密义务的需要之外,乙方,未经甲方书面同意,不得以泄露、公布、发布、出版、传
授、转让或者其他任何方式使任何第三方(包括不得知悉该项秘密的乙方的其他职员)知悉属于乙方或者虽属于他人但乙方有保密义务的商业秘密或其他商业秘密信息,也不得在履行保密义务之外使用这些秘密信息。
9.本合同一式两份,甲、乙双方各持一份。本协议自双方签字之日起生效,有效期限同本协议第4条规定的该论文版权转让期限。
10.其他未及事宜,若发生问题,双方将协商解决;若协商不成,则按照《著作权法》和有关的法律法规处理。向原告住所地或合同签署地具有管辖权的人民法院起诉。
11. 本协议自甲乙双方方签字、盖章之日起生效。
甲方: _______________ 乙方:_______________
地址:_______________ 地址:_______________
时间:_______________ 时间:_______________
举报
