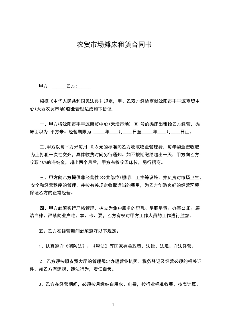
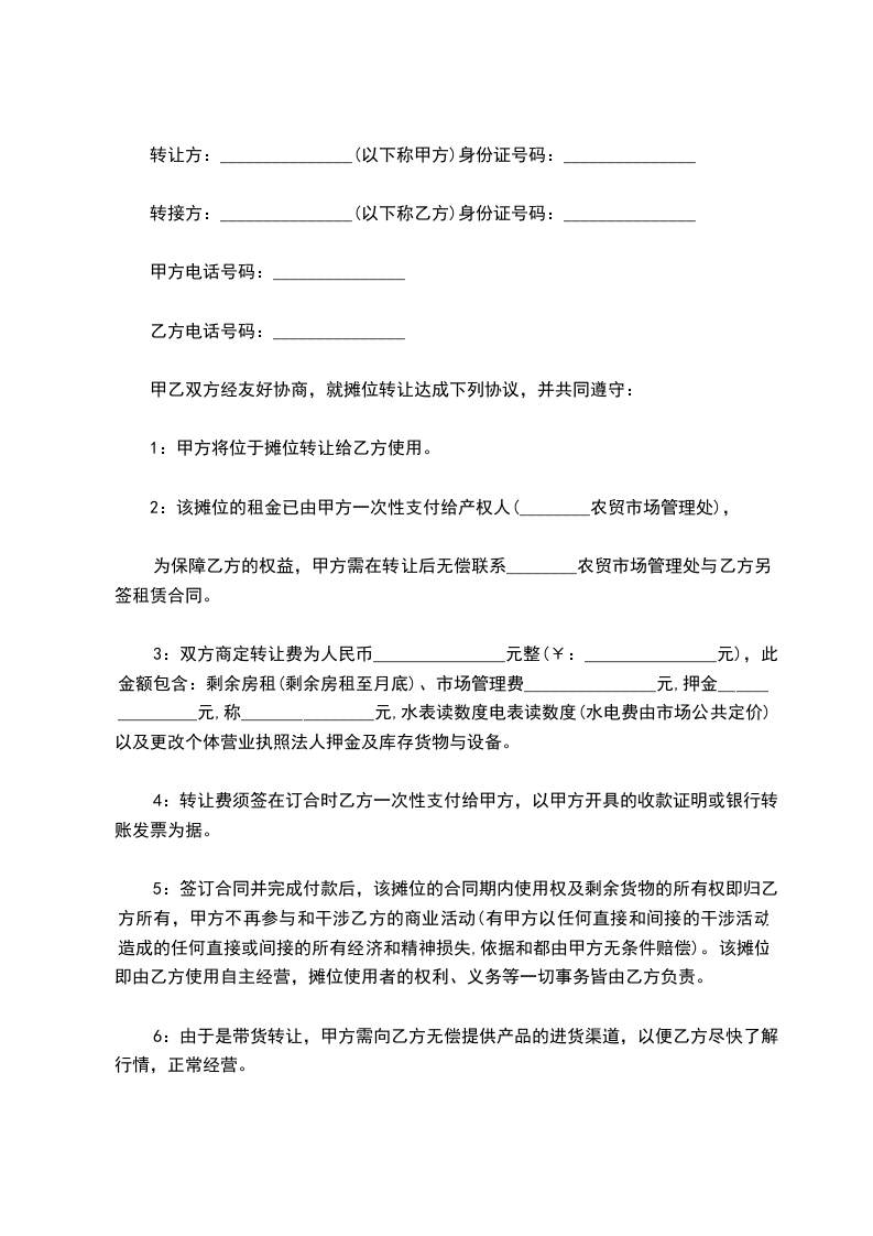
共3页
出租人:________________(以下简称甲方)
身份证号:______________________
承租人:________________(以下简称乙方)
身份证号:______________________
根据《中华人民共和国民法典》等有关法律、法规的规定,本着自愿、公平、合理的原则,经协商一致,现就金竹苑农贸市场摊位租赁达成如下协议:
第一条 租赁场地
经乙方要求,甲方同意将所属的_________综合农贸市场_________号摊位出租给乙方使用,固定经营蔬菜商品。
第二条 租赁期限
自_________年_________月_________日起至_________年_________月_________日止,共计_________年_________个月;
第三条 租金
租金共_________元,大写:_________元。
实行_________(一年/半年/季/月)支付制,以_________(现金/支票/汇票)为租金支付方式,每季度最后十天内支付下一季度租金。
第四条 保证金
乙方向甲方交纳摊位租赁保证金_________元,大写:_________元。
第五条 其它费用
(1)工商、税费按国家政策法规规定缴纳的,由乙方自行承担;
(2)水电费自理。
第六条 解除协议
此摊位最短租赁期限为半年,乙方在租赁期内不得擅自转租。如半年内乙方提出解除协议,甲方有权不退还乙方保证金;半年后如需解除协议,乙方需在租赁期满15日前告知甲方,甲方应允许,在乙方足额缴纳水电费后退还保证金,乙方将租赁的场地及甲方提供的配套设施以良好、适租的状态交还甲方。乙方拒不交还的,甲方有权采取必要措施予以收回,由此造成的损失由乙方承担。
第七条 不可抗力
本协议所称不可抗力是指不能预见、不能克服、不能避免并对一方当事人造成重大影响的客观事件,包括但不限于自然灾害如洪水、地震、火灾和风暴等以及社会事件(如市政规化及市政拆迁、公司策化及发展需要等不可抵抗因素)乙方应无条件搬迁。
第八条 补充与______
本协议未尽事宜,依照有关法律、法规执行,法律、法规未作规定的,甲乙双方可以达成书面补充协议。本协议的______和补充协议均为本协议不可分割的组成部分,与本协议具有同等的法律效力。
第九条 协议效力
本协议自双方或双方法定代表人或其授权代表人签字并加盖公章之日起生效。有效期为_________年,自_____________年_________月_________日至_________年_________月_________日。此合同壹式两份,具有同等法律效力;协议甲方一份,乙方留存一份。
甲方(盖章)____________乙方(盖章)_________
电话:_________电话:_________
日期:______年_____月____日 日期:_____年____月____日
签订地点:_________
举报
