共3页
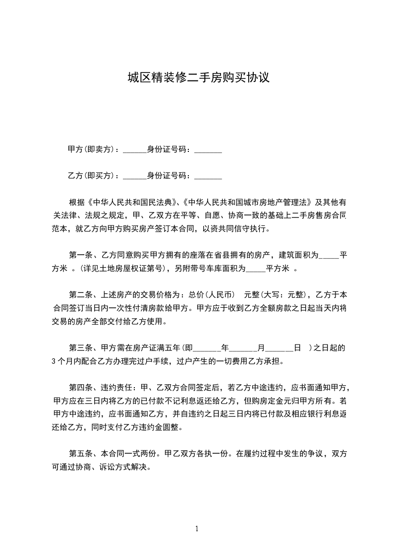
卖方:________(以下简称甲方)身份证号:______
买方:________(以下简称乙方)身份证号:______
根据《中华人民共和国民法典》、《中华人民共和国城市房地产管理法》及其他有关法律、法规之规定,甲、乙双方在平等、自愿、协商一致的基础上,就乙方向甲方购买私有住房,达成如下协议:
第一条 甲方所售房屋权证号及座落位置、结构、层次、面积、附属设施:
1、甲方所售房屋所有权证号为"______号",房屋土地使用权证号为"______号";
2、甲方所售房屋位于______区______路(街)______号,为______结构;
3、甲方所售房屋建筑面积______平方米;
4、甲方所售房屋附属设施为______。
第二条 房屋价格及其他费用:
1、甲、乙双方协商一致,甲方所售房屋总金额为(人民币)___拾___万___仟___佰元整(含附属设施费用);
2、甲、乙双方达成一致意见,双方交易税费由方负担。
第三条 付款方式:
____________________________________________________________________________________
____________________________________________________________________________________
____________________________________________________________________________________
第四条 房屋交付:
甲、乙双方在房地局交易所办理完过户手续(缴纳税费)后___日内,甲方将房屋交付乙方,因不可抗力等因素造成甲方逾期交房的,则房屋交付时间可据实予以延长。
第五条 乙方逾期付款的违约责任:
乙方未按本合同规定的付款方式付款,每逾期一日,按照逾期金额的2‰支付违约金,逾期达一个月以上的,即视为乙方不履行本合同,甲方有权解除合同,届时将由乙方承担此次交易中双方的全部交易税费,并向甲方支付购房款10%违约金。
第六条 甲方逾期交房的违约责任:
甲方未按本合同第四条规定将房屋及时交付使用,每逾期一日,按照购房总价的2‰支付违约金,逾期达一个月以上的.,即视为甲方不履行本合同,乙方有权解除合同,由甲方承担此次交易中双方的全部交易税费,并向乙方支付房价10%的违约金。
第七条 甲方保证在交接时该房屋没有产权纠纷和财务纠纷,如交接后发生该房屋交接前即存在的产权纠纷和财务纠纷,由甲方承担全部责任。
第八条 本合同未尽事宜,由甲、乙双方另行议定,并签订补充协议,补充协议与本合同具同等法律效力。
第九条 本合同在履行中发生争议,由甲、乙双方协商解决。协商不成的,甲、乙双方可依法向该房屋所在地人民法院起诉。
第十条 本合同自甲、乙双方签字之日起生效。
第十一条 本合同一式五份,甲、乙双方各执一份,其他三份交有关部门存档。
甲方(签章):_________乙方(签章):_________
住址(工作单位):_________住址(工作单位):_________
联系电话:________联系电话:________
_________年____月____日
举报
