共2页
物业项目管理处员工宿舍管理制度
一、所有服装、鞋帽、床上用品必须定时清洗,保持整洁。
二、蚊帐必须挂之有形,起床后收起,严禁在上面挂任何饰物。
三、被子不用时,要按四方块叠成形,枕头应放在被子的靠里位置。
四、鞋子应摆放在鞋架上,鞋头向内,工作鞋与其它鞋分开摆放。
五、毛巾折叠成长方形,摆置在统一的位置,漱口缸、牙刷、牙膏、香皂盒、洗头水、沐浴露等应在规定的位置摆放成一条线。
六、衣物要放置在规定的箱柜里或挂在统一指定位置。
七、个人物品不准放在公共设施上;
禁止私自挪动、占用公共物品。
八、禁止男女混住,非经批准不得留宿外人。
九、要爱护公物,损坏东西要赔偿。
十、除值班队员外,队员应在11:00前休息,并保持宿舍安静。
十一、严禁在宿舍内私拉电线、乱接开关、灯泡和使用电炉等。
十二、严禁黄、赌、毒等非法活动,更不得在宿舍打架闹事。
十三、爱护公共设施,节约水电。
不得出现长明灯或长流水,必须做到随手关灯、关水阀。
十四、员工在下班时间必须注意自身形象,不得随意外穿背心、短裤及拖鞋等在小区及公共区域走动、打闹或闲逛。
十五、队员外出必须严格执行请、销假制度。
十六、宿舍值班员应在11:00前将电视机 并锁好门(节假日按管理处安排执行)。
十七、不随地吐痰,不得在公共场所乱丢、抛垃圾,请将垃圾装袋并扎口,置于指定收集地点分类投放。
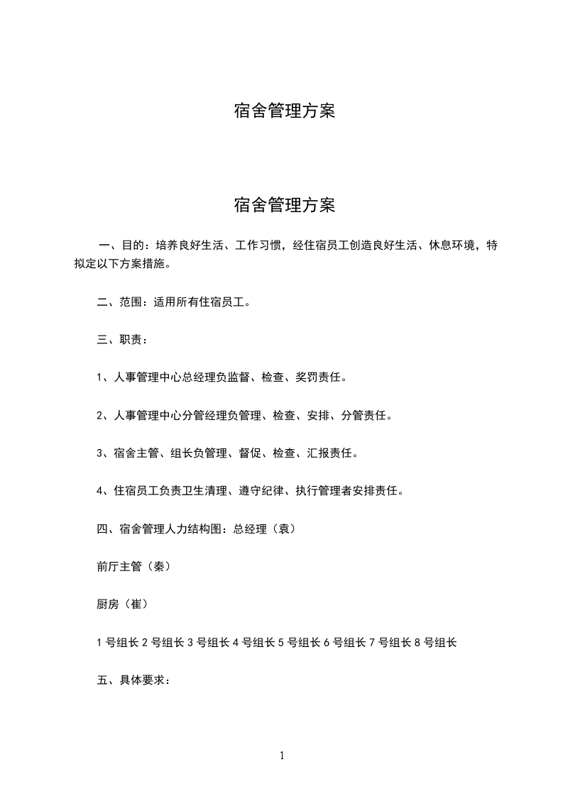
十八、全体员工按值日表安排值日,各房间由班长负责督促本班队员搞好个人内务;
当天宿舍值班员有义务督促全体队员搞好个人内务,并做好公共卫生的清洁、清扫和检查保持。
物业管理有限公司物业管理处二0年十二
举报
