共2页
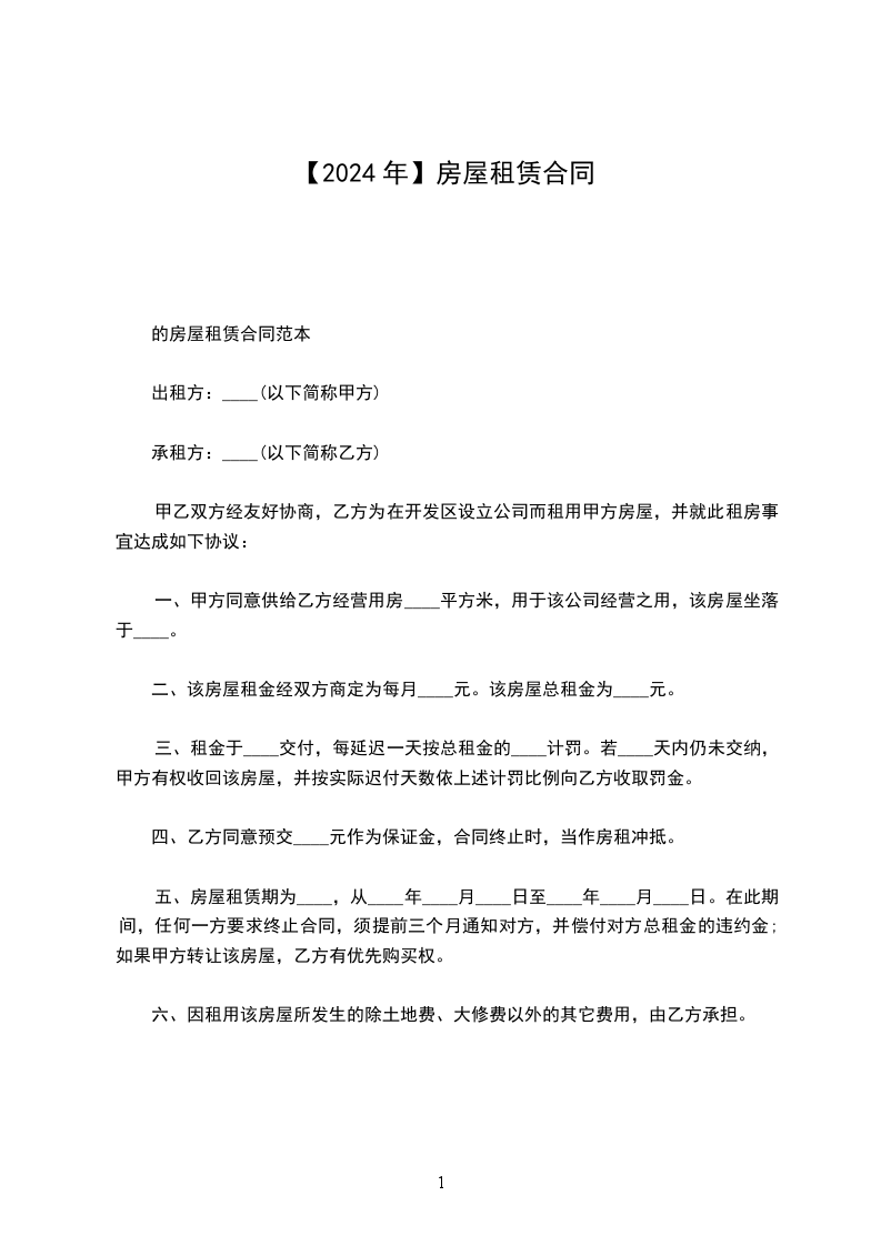
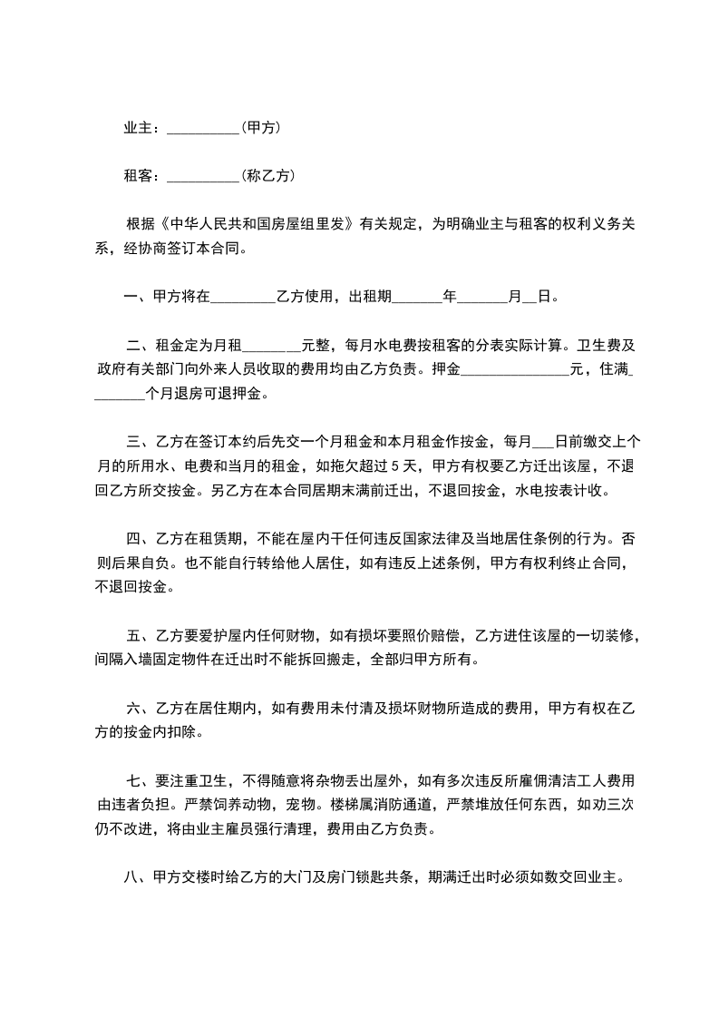
甲方(出租方)__________
身份证号码_____________
乙方(承租方)__________
身份证号码_____________
现经甲乙双方充分了解、协商,一致达成如下租房合同:
一、房屋的坐落、面积、装修及设施、设备:_______________________
二、租赁期限:__________,即_____年___月___日至____年___月___日。
三、租金及交纳时间:每月________元,乙方应每___月付一次,先付后住。第一次乙方应于甲方将房屋交付同时,将房租付给甲方;第二次及以后付租金,乙方应提前一个月付清。
四、租房押金:乙方应于签约同时付给甲方押金_____元,到期结算,多余归还。
五、租赁期间的其他约定事项:
1、甲乙双方应提供真实有效的房产证、身份证等证件。
2、甲方提供完好的房屋、设施、设备,乙方应注意爱护,不得破坏房屋装修、结构及设施、设备,否则应按价赔偿。
3、水、电、煤气、电话、网络、有线电视等的使用费及物业、电梯、卫生费等所有费用都由乙方支付。入住日抄见:水___度,电___度,煤气___度。所有费用乙方应按时付清。
4、房屋只限乙方使用,乙方不得私自转租、改变使用性质或供非法用途。
5、合同一经签订,双方都不得提前解除。租赁期内,如遇不可抗力因素导致无法继续履行本合同的,本合同自然终止,双方互不承担违约责任。
6、甲乙双方约定,乙方如需开具房租发票,因此产生的税费由乙方支付。
7、此合同未尽事宜,双方可协商解决,并作出补充条款,补充条款与本合同有同等效力。双方如果出现纠纷,先友好协商,协商不成的,由人民法院裁定。
8、本合同经签字(盖章)生效。
9、其他约定事项:____________________________甲乙双方中任一方有违约情况发生的,违约方应向守约方支付违约金,违约金为________元,损失超过违约金时,须另行追加赔偿。
六、本合同一式两份,甲乙两方各执一份,具有同等法律效力。
甲方(签字)________乙方:(签字)________
联系电话:________联系电话:________________
签约日期:________年_______月______日
举报
