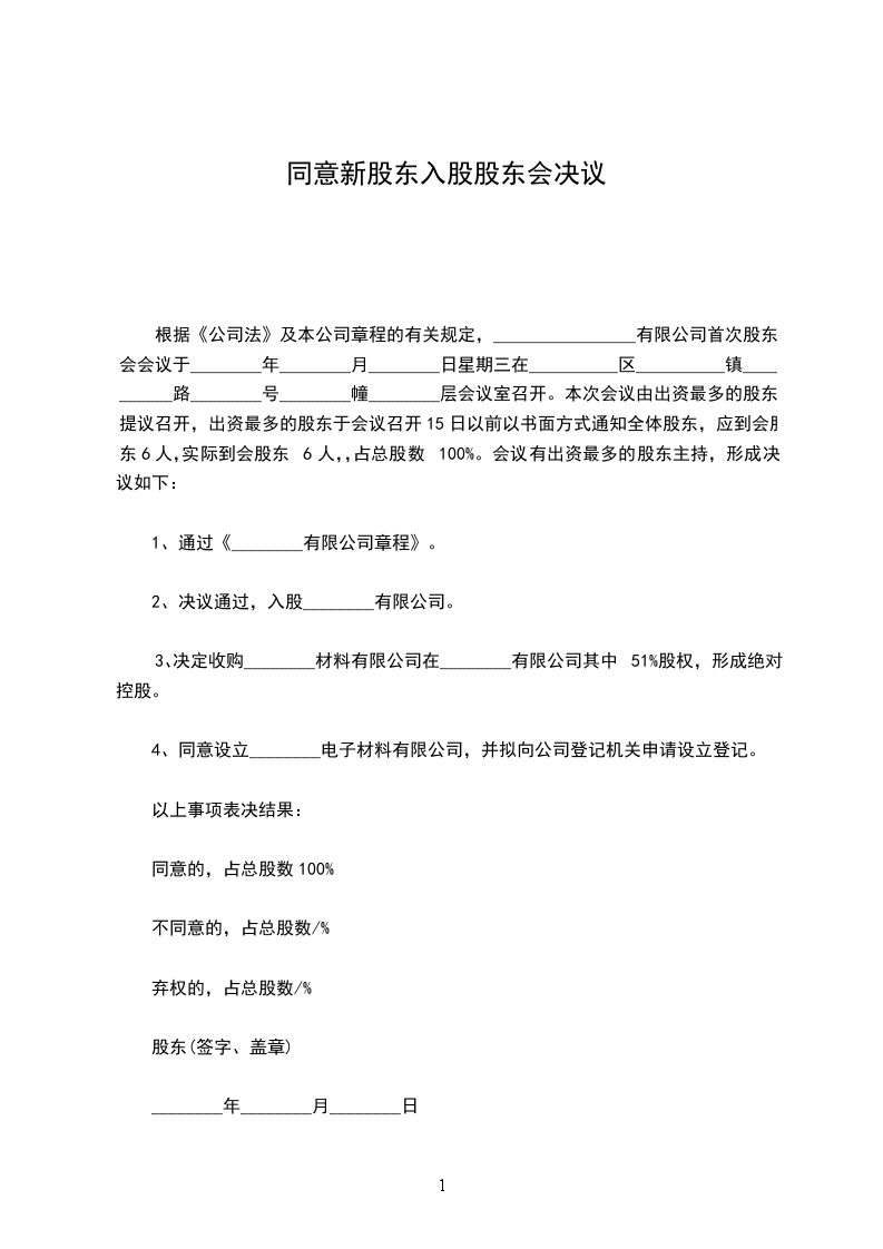
共2页
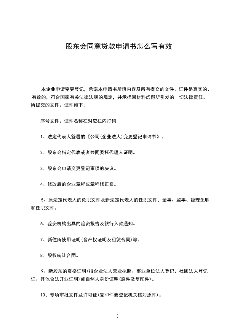
本企业申请变更登记,承诺本申请书所填内容及所有提交的文件、证件是真实的、有效的,符合国家有关法律法规的规定,并承担因材料虚假所引发的一切法律责任。所提交的文件、证件如下:
序号文件、证件名称在对应栏内打钩
1、法定代表人签署的《公司(企业法人)变更登记申请书》。
2、股东会指定代表或者共同委托代理人证明。
3、股东会申请变更登记事项的决议。
4、修改后的企业章程或章程修正案。
5、原法定代表人的免职文件及新法定代表人的任职文件,董事、监事、经理免职和任职文件。
6、验资机构出具的验资报告及银行入款通知。
7、新住所使用证明(含产权证明及租赁合同)等。
8、股权转让合同。
9、新股东的资格证明(指企业法人营业执照、事业单位法人登记、社团法人登记证、其他合法开业证明)或自然人身份证明(原件及复印件)。
10、专项审批文件及许可证(复印件要登记机关核对原件)。
11、企业法人营业执照正、副本。
12、登记机关要求提交的其他文件、证件。
谨此确认。
法定代表人:_________________(签字)
联系电话:_________________
___ 年 ___ 月 ___ 日
举报
