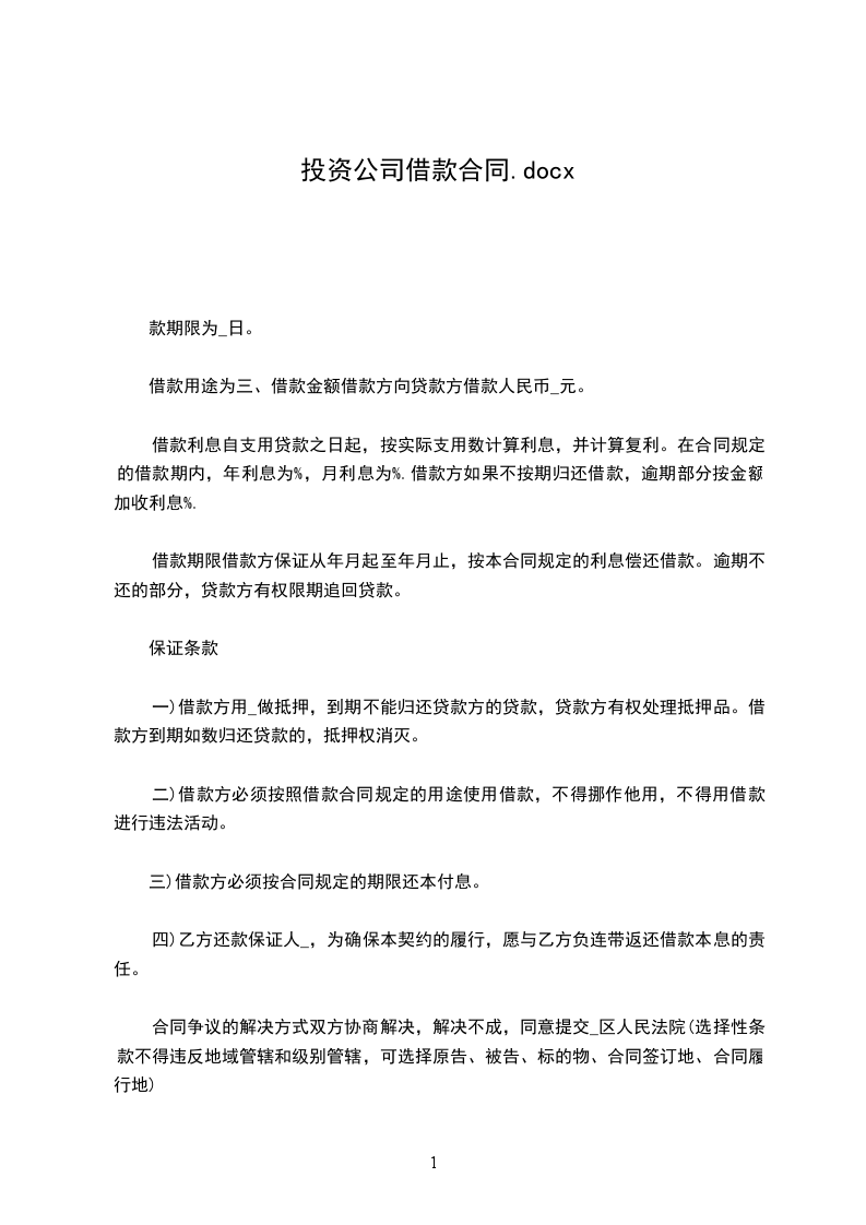
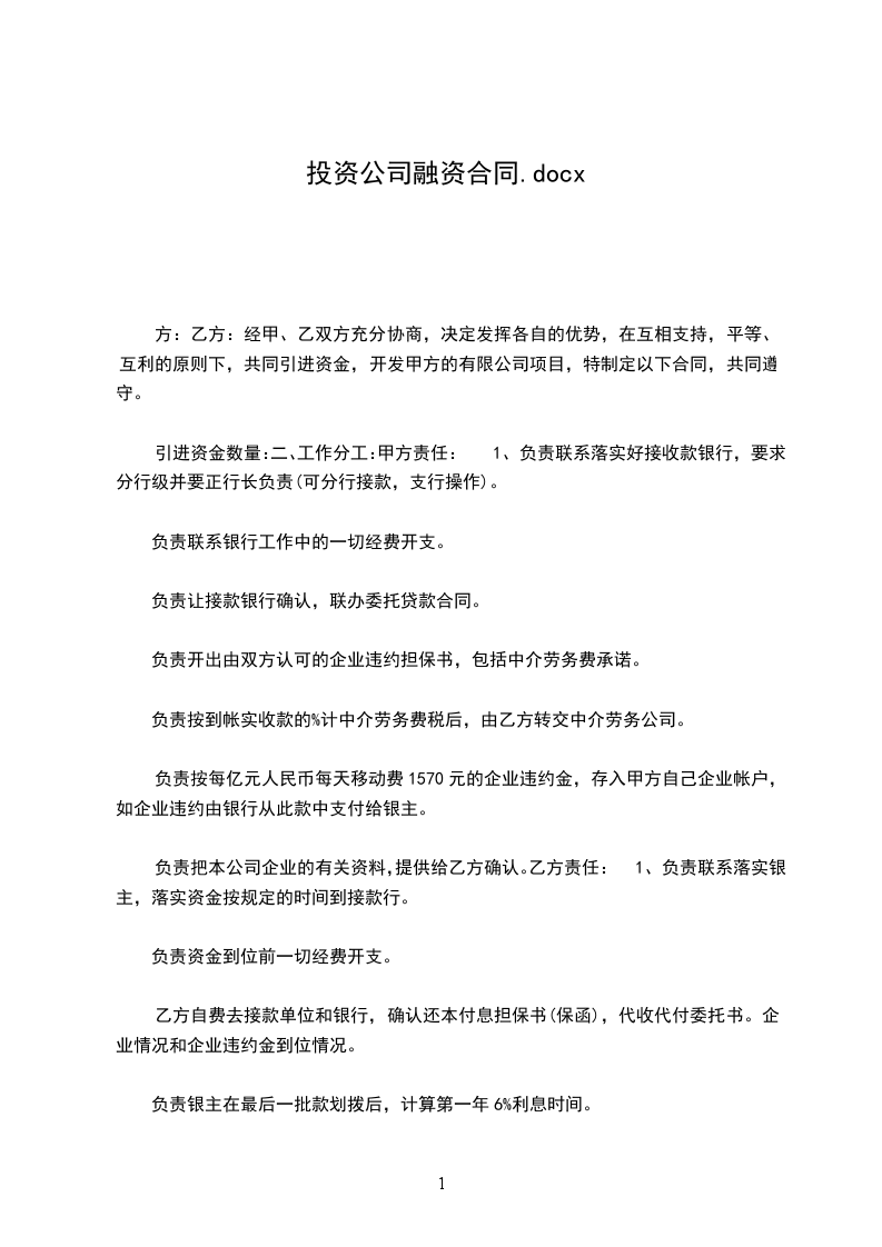
共1页
我们始终以来都在追求高的学历,这没什么要去批判的,但是我们要认清一点,学历什么也说明不了,也就是说进入单位,高的学历不能带给你什么,有的时候还会成为你的负担。譬如说你和几个什么也没有的人一起进公司,假设他们做的不好,可以原谅,但是假设你做的不好,老板会拿你的学历说事,他会说你哪哪个学校毕业的,还不如谁谁,用这种方法来刺激你,甚至是鄙视你,这真的是很伤人的。所以撇开学历,我们真正该重视的是我们自身的做事的力量,以及学习的力量。我们要明晰,如今的人才不会被埋没。有人说现代还不如古代,那时候假设有人有才华大家都会看到,而他会被推举出来参与考试,从而转变自己的命运。但是现代的人才也不会被埋没,只是如今有才的人和平凡的人外表是没有什么区分的,还有有才的太多,没人顾得上去管你,这时你就要和一批平凡的人一起进入公司去竞争,发挥自己的本领,让老板看出你的力量,渐渐的他就会欣赏你,接着是器重你,最终就离不开你了,因为你太能给他们公司带来利润,他们不能没有你。他们会让你做公司里更重要的位子,也就是说看到你实实在在的力量他们肯定会提拔你,与你共同经营这片小天地。所以,一句话,重要的是你做事的力量,而不是你的学历。关在公司为人处世的一些事情。首先我想说,在公司我们要乐观开朗随和,但要保持自我,不能随波逐流,就算给指导讲话也要理直气壮。做事稳重的员工在公司很受敬重的,也很有话语权。假设你理直气壮,自己想什么觉得应当是什么就坚持什么,指导也会敬你几分,跟他们辩论一些问题的的时候他们自己都会不自信的。所以稳重自信的员工是很有进展前途的。不管我们到了哪里,专心做好自己的工作,坚持自己的风格,就肯定会有好的结果。
举报
