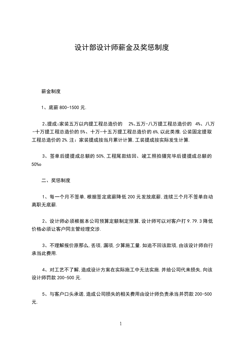
共3页
一、作息制度
1、每天工作时间为8小时30分钟。
2、职员午餐时间为30分钟。
3、设计室员工每天可以午休30分钟。
二、休假制度
1、有薪假:国家规定的法定节日休假。设计室员工每月轮休2天的假期。国家规定的产假,婚假。
2、无薪假:经主管审批后的事假,病假。
三、设计室员工薪金制度:职位薪金级别基本薪金职位工资工龄工资住房补助生活补助合计主管一级150XXXX0100于050二级190XXXX0100于450三级XXX于502XXXX3100四级280XXXX0015030XXXX3850设计师一级1于010XXXX1500二级140XXXX015XXXX1750三级170XXXX0150于150四级2于00于502XXXX2900设计员一级450XXXX00750二级550XXXX00750三级650100XXXX1000四级800150XXXX1200学徒一级300XXXX0450二级400XXXX0550
四、报销制度
1、设计室员工凭车票及量度报销单到主管处报销。每周报销一次。
2、公司按本公司订单(以收预约金为准)15元/每套;新世纪订单(以复尺为准)8元/套的车费、电话费当月结算设计室。
3、公司负责设计室人员的长途车费及30元以下的住宿费。
4、员工外出生活补助20元/天。
5、外地员工每年春节可报销一次来回车费。
五、奖励制度
1、设计师每人每月能独立处理厨柜订单25套以上的,超过部份每套奖励80元。
2、设计员每人每月能独立处理厨柜订单15套以上的,超过部份每套奖励80元。
3、当月未发生处理订单工作错误的,视情况奖励50-200元。
六、处罚制度
1、按迟或早退,每五分钟扣罚5元,旷工一天扣罚三天工资。
2、处理订单,未给公司造成直接经济损失的,每次处罚10元。
3、处理订单,给公司造成直接经济损失的,视情况按原材料成本的50%至100%赔偿。其中主要责任者扣罚75%,连带责任者扣罚25%。
4、违反公司日常制度,按相关规则办理。
七、其它
1、每月从当月工资中扣除10%作为保证金,年终一次性发放。
2、员工辞工须提前三个月。
3、未经允许3天不上班者,按自动离职处理,不发当月工资和保证金。
举报
