共3页
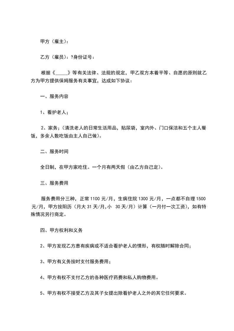
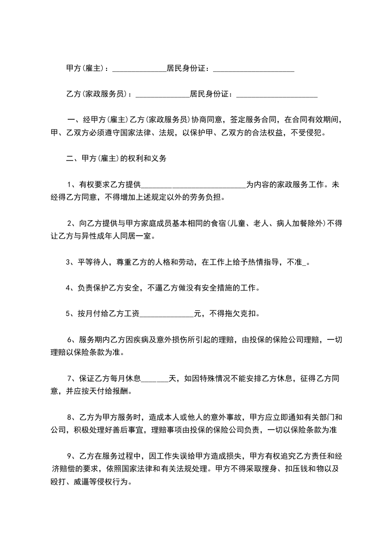
甲方(雇主):______________居民身份证:_____________________
乙方(家政服务员):______________居民身份证:_____________________
一、经甲方(雇主)乙方(家政服务员)协商同意,签定服务合同,在合同有效期间,甲、乙双方必须遵守国家法律、法规,以保护甲、乙双方的合法权益,不受侵犯。
二、甲方(雇主)的权利和义务
1、有权要求乙方提供___________________________为内容的家政服务工作。未经得乙方同意,不得增加上述规定以外的劳务负担。
2、向乙方提供与甲方家庭成员基本相同的食宿(儿童、老人、病人加餐除外)不得让乙方与异性成年人同居一室。
3、平等待人,尊重乙方的人格和劳动,在工作上给予热情指导,不准_。
4、负责保护乙方安全,不逼乙方做没有安全措施的工作。
5、按月付给乙方工资______________元,不得拖欠克扣。
6、服务期内乙方因疾病及意外损伤所引起的理赔,由投保的保险公司理赔,一切理赔以保险条款为准。
7、保证乙方每月休息_______天,如因特殊情况不能安排乙方休息,征得乙方同意,并应按天付给报酬。
8、乙方为甲方服务时,造成本人或他人的意外事故,甲方应立即通知有关部门和公司,积极处理好善后事宜,理赔事项由投保的保险公司负责,一切以保险条款为准。
9、乙方在服务过程中,因工作失误给甲方造成损失,甲方有权追究乙方责任和经济赔偿的要求,依照国家法律和有关法规处理。甲方不得采取搜身、扣压钱和物以及殴打、威逼等侵权行为。
10、不得擅自将乙方转换为第三方服务,不许将乙方带往外地服务。
三、乙方(家政服务员)的权利和义务
1、自愿为甲方提供________________为内容的家庭服务工作。
2、热心工作,文明服务,遵守公共道德和国家法律、法规。
3、不得擅自外出,不带外人去甲方住处,不准私自翻动甲方物品,不参予甲方家庭纠纷。未经甲方允许私自外出或违反上述规定,发生问题责任自负。
4、服务期间,因工作失误,造成的损失,均由自己负责。
5、每月可休息__________天,如因甲方需要而停休,有权向甲方按天收取报酬。
6、乙方在服务期内因疾病及意外损伤所引起的赔偿,由投保的保险公司理赔,一切以保险条款为准。慢性病回家自费治疗。
7、有权拒绝,转换为第三方服务,或带往外地服务。
8、有权拒绝甲方增加合同规定之外的劳动负担,如双方协商同意,乙方有权要求增加劳动报酬。
9、乙方合法权益受到侵害,有权向有关部门和公司提出申诉,直至向司法部门控告。
四、合同签订与解除:
1、合同到期后或合同内容有所变更时,七天之内应由双方持合同到公司办理续签和变更手续。
2、经公司同意,双方持合同办理解除合同手续,服务合同才视为终止。
3、乙方擅自离开用户家,甲方必须在24小时内通知公司备案,否则乙方所出问题均由甲方承担责任。
4、本合同经双方商洽期限自_______年_______月_______日起至_______年_______月_______日。
甲方(签字):______________乙方(签字):______________
举报
