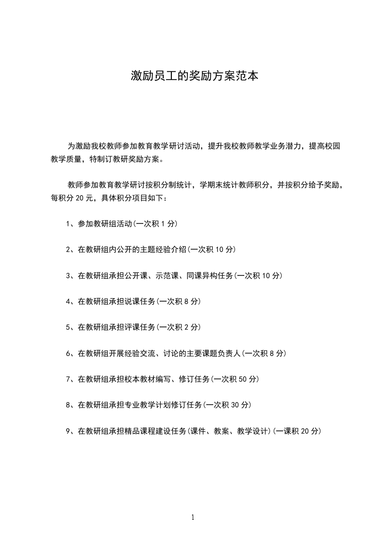
共3页
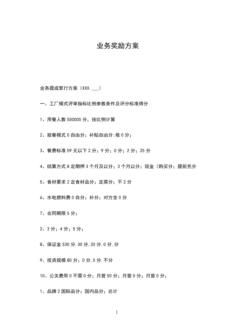
业务提成暂行方案(XXX.___)
一、工厂模式评审指标比例参数条件及评分标准得分
1、用餐人数550005分,按比例计算
2、就餐模式0自由分;补贴自由分;报0分;
3、餐费标准59元以下2分;9分;0分;2分;25分
4、结算方式8定期押3个月及以分;3个月以分;现金(购买分;提前充分
5、食材要求2定食材品分;定菜分;不2分
6、水电燃料费0自分;补分;对方全0分
7、合同期限5分;
2、3分;4分;5分;
8、保证金530分,30分,20分,0分,分
9、投资规模80分;0分,5分,不分
10、公关费用0不需0分;月营50分;月营0分;月营0分;
1、品牌2国际品分;国内品分;总计
二、高校模式评审指标比例参数条件及评分标准得分
1、用餐人数XXX分,按比例计算
2、管理费(租金)20月营0分;零管理费0分;中间值按比例得分
3、水吧、便利店、5m(m为每有一个项目可以加5分水果档、书店等附附属项属项目开发目数)
4、合同期限2分;2分;3分;40分;52分;
5、投资规模850分,50分;20分,0分,不分
6、公关费用0不需0分;月营0分;中间值按比例得分
7、竞争5没有竟争对5分;有,但是我们更有客观优0分;有,我们没有客观优分。
8、品牌5国际品牌、国家一类高分;国内品牌、一般高分;中学、医分;总计精品word文档值得值得拥有-
三、提成计算及分配方法
(一)、提成额算法:假设预估的月营业额为S,评定的分数为a,那么业务奖金的初始计算方法为:S0%a%。
(二)、提成分法:
1、内部业务
(1)提成分为三部分:信息提供奖(0%)、公关奖(80%)和管理基金(0%);
(2)合同签订后5个工作日内,按照预估的营业额,发30%的公关奖到公关人的手中;正常运作3个月后,按照3个月的实际营业额,发全部信息提供奖、公关奖的30%给相应人员,管理基金由财务暂行扣下,作为市场总基金;正常运作6个月后,按照6个月的实际营业额,再发30%的公关奖到公关人的手中;正常运作2个月后,按照2个月的实际营业额,再发0%的公关奖到公关人的手中。
2、外部业务
(1)提成分为两部分:公关奖(90%)和管理基金(0%);
(2)合同签订后5个工作日内,按照预估的营业额,发60%的公关奖到公关人的手中;正常运作3个月后,按照3个月的实际营业额,发公关奖的30%给相应人员,管理基金由财务暂行扣下,作为市场总基金;正常运作2个月后,按照2个月的实际营业额,再发0%的公关奖到公关人的手中。
3、说明
(1)信息提供奖用于业务的信息来源提供者,可以是公司内部员工,也可以是公司外部人员;该信息提供后,由公司市场部员工跟进公关;
(2)管理基金主要有两个用途:一是公司市场部及外部市场人员的活动经费;一是公司不定期邀请客户外出活动经费。
(3)预估营业额和实际营业额是有差距的,在每个业务的提成发放过程中,后面的提成发放时将根据实际营业额把前面的差额采取多扣少补的方式。
举报
