共2页
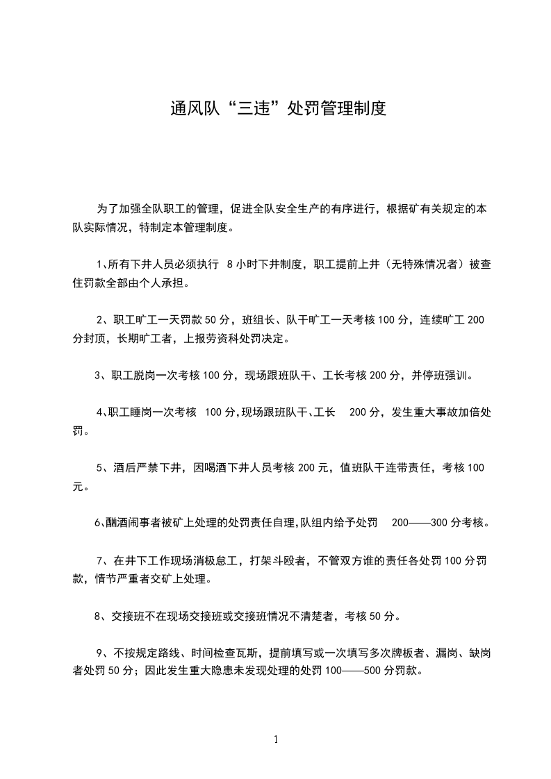
各位员工:
我公司员工___在上班时间抽烟操作机床,严重违反了公司员工禁止在厂区吸烟的规定,同时存在严重的安全隐患。根据相应规定,为此公司决定对员工___处以__元罚款,以此告示,望以戒之。
期望全体员工引以为戒相互监督,共同遵守公司各项管理制度!
特此通告!
人事行政部
20__年_月__日
违纪处罚通告
旷工处罚通知
兹有我厂职工___,男,现年__岁,系__车间__工种。
该同志自__年__月__日到__年__月__日连续旷工__日,厂办多次通知拒不到厂报到,其行为违反了我厂__规定,属于严重的违纪行为,为严肃厂纪,从即日起给予__同志__处分。
特此通知!
___厂办
__年__月__日
违纪处罚通告
为严厉整顿物流纪律,体现物流制度的严肃性,公布本月处罚人员名单:
1、2月16日,47112车驾驶员:韩XX,押运:胡XX。出车回来未经过物流同意擅自脱岗,根据物流制度规定第15条规定,每人罚款100元
2、2月14日,28839车驾驶员:吴X,押运:胡XX、郝XX。在去青岛环保局运输家电时造成家电数量差异,根据物流制度第二十条规定(应该罚款每人500元,后经市场处理意见)每人罚款50元
3、2月16日,4160车驾驶员:宋XX。出车回来没能及时的上缴磅单,根据物流制度第四条规定,结合该员工的往日表现积极,决定从轻处罚,罚款50元
4、2月21日,夜间值班押运:黄XX、周XX。未经物流同意私自脱岗根据物流制度第15条规定每人罚款100元
5、2月18日,5676车驾驶员:张XX,押运:林冲。出车回来,未经物流同意擅自早退,根据物流制度第一条规定每人罚款100元
以上违纪员工现做通报批评,本月所有迟到早退者,汇总后每人每次20__罚款,早退100元,绝不姑息,望所有物流员工引以为戒!改掉陋习,争做物流先进员工!
物流中心
举报
