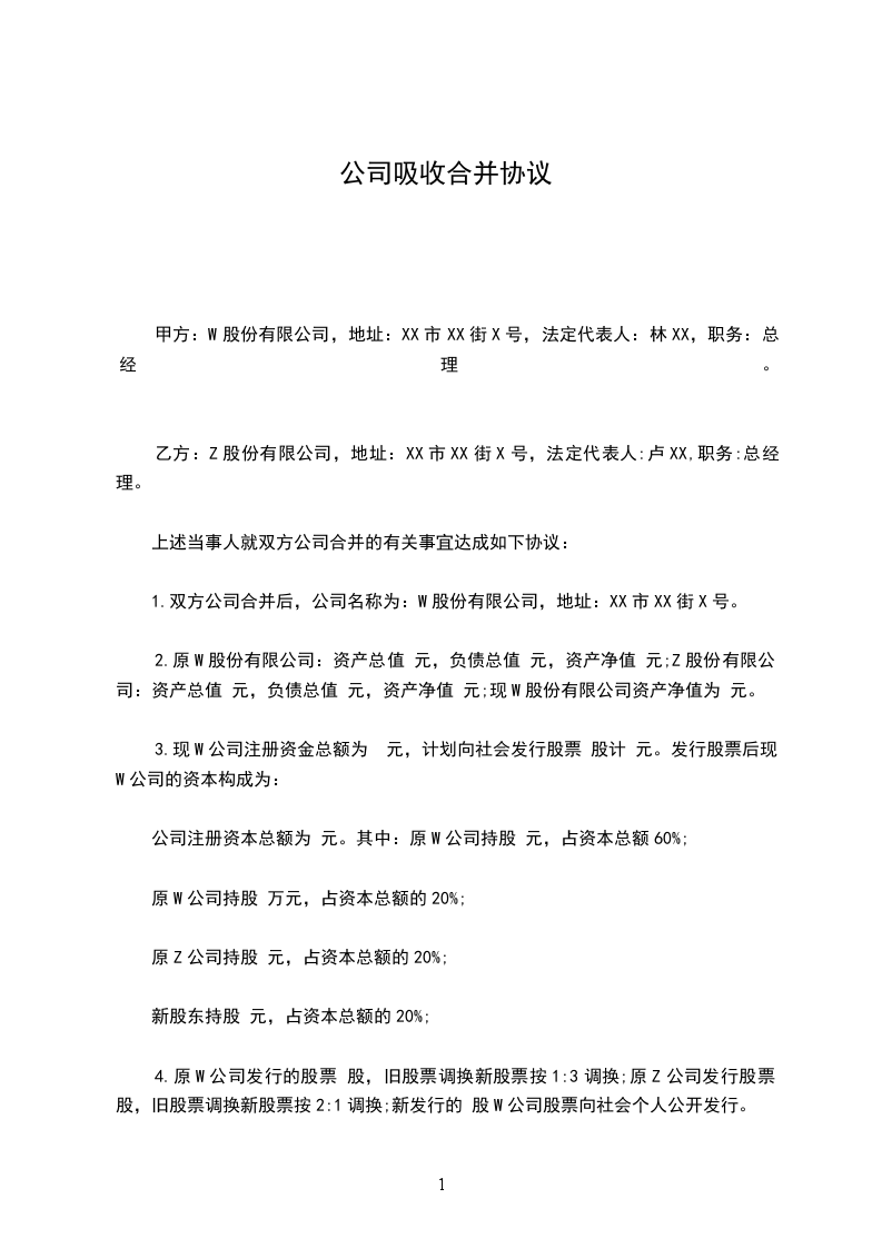
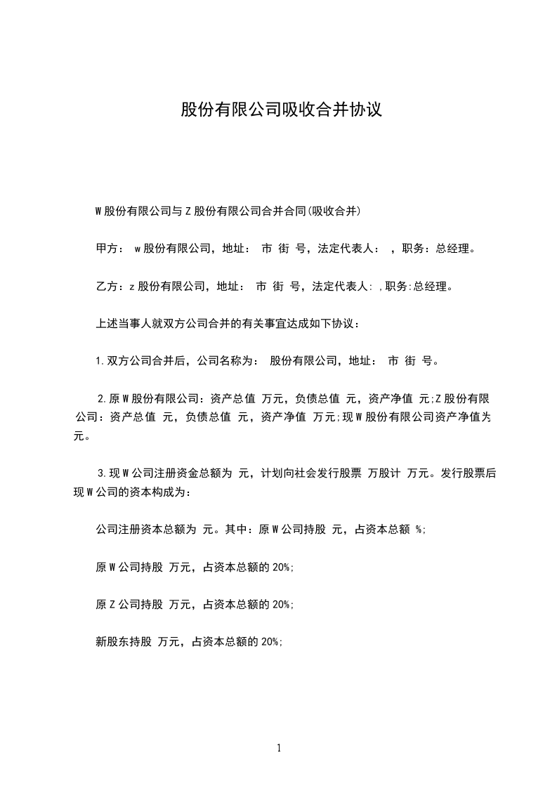
共1页
根据《中华人民共和国公司法》及本公司章程的有关规定,________有限公司临时股东会会议于________年________月________日,在x召开。本次会议由________提议召开,执行董事于会议召开15日以前以________方式通知全体股东,应到会股东________人,实际到会股东________,代表x表决权。会议由执行董事主持,形成决议如下:
一、变更股东为:________________
二、修改公司章程第第x章第x条内容为:________________
三、公司于本决议作出后30日内向公司登记机关申请公司经营范围变更登记。如涉及法律、法规和有关规定应先报经审批的项目的,公司将于有关部门批准之日起30日内向公司登记机关申请公司变更登记。
股东(签字、盖章)________________
________________有限公司
________年________月________日
举报
