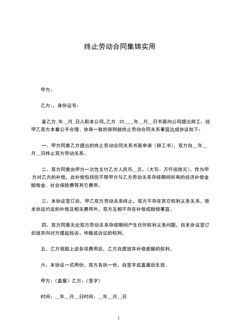
共2页
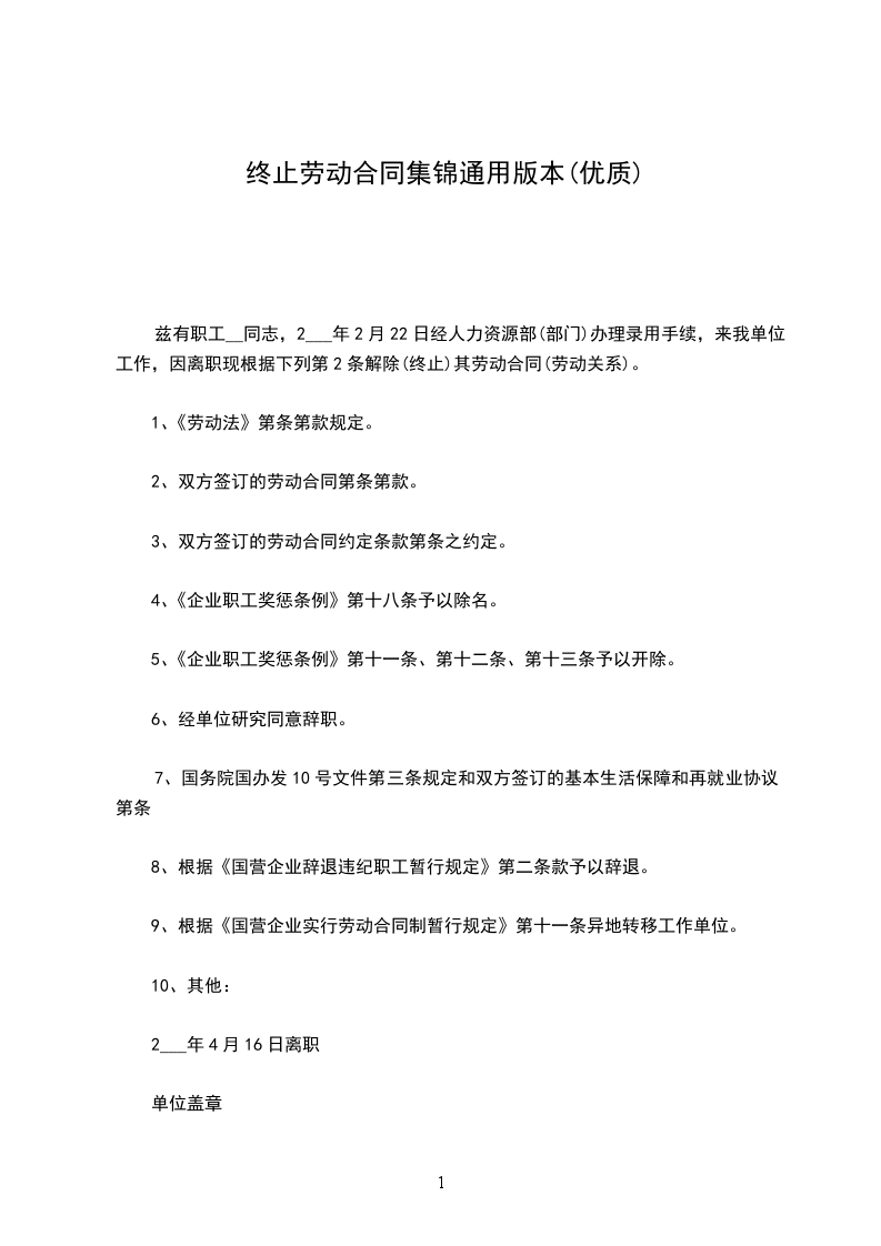
____________是我单位员工,性别__________,身份证号码________________,__________年_____月参加工作,__________年_______月起在我单位工作,已签订劳动合同。现因(请选择如下其中一项打“√”)
□1、劳动合同期满;
□2、劳动者开始享受基本养老保险待遇;
□3、劳动者死亡或者失踪;
□4、用人单位破产;
□5、用人单位停业(用人单位被吊销营业执照、责令、撤销或者用人单位决定提前解散);
□6、其他:_______________________________________________________(法律、行政法规规定的其他情形)。
我单位决定从_________年_____月______日起与该同志终止劳动合同。该同志终止劳动合同前十二个月平均工资为人民币________________元,依据有关劳动法律法规规定,我单位依法支付其经济补偿共计人民币____________元,工资发至___________年________月份,特此证明。
用人单位(盖章)员工签名:
________年_____月_____日________年_____月_____日
举报
