共2页
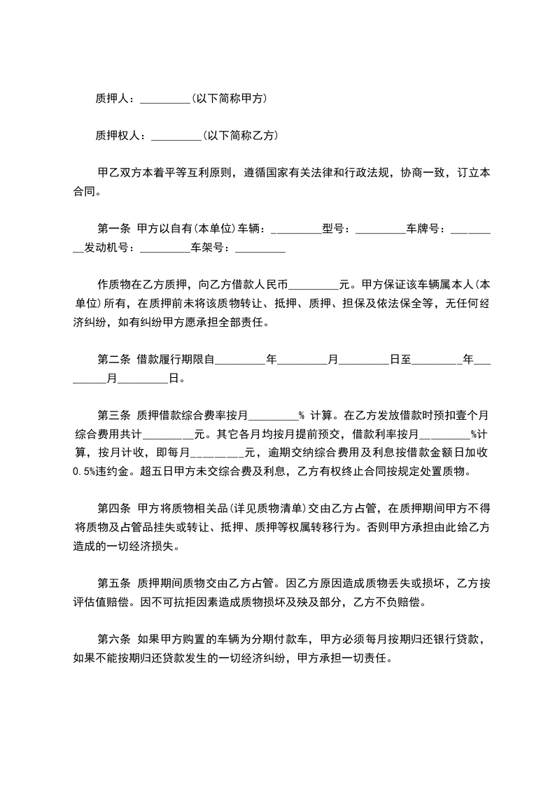
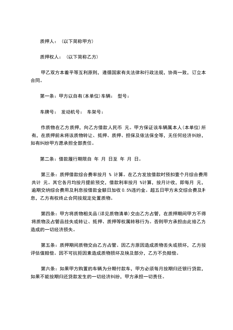
贷款人(抵押权人):_____身份证号:(以下简称甲方)
借款人(抵押人):_____身份证号:(以下简称乙方)
第一条:总则
甲、乙双方________年____月____日签订本合同。乙方自愿以其合法所有的机动车质押给甲方,作为乙方向甲方借款担保。经双方当事人协商一致,特订立本合同,以资遵照履行。
第二条:质押车辆基本情况
质押借款车辆品牌:。
质押借款车辆所有人:__。
机动车型号:。
机动车颜色:。
机动车牌照号码:____。
车架号码:____。
第三条:质押车辆担保范围
借款本金、利息、违约金、损害赔偿金、诉讼费、财产保全费等处分质押借款车辆的费用以及可能产生的甲方代垫费用和其他费用。
第四条:借款金额及借款期限
借款金额:人民币_____万元整,大写万元整。
质押车辆评估价值:人民币_____万元整。
借款期限:借款自________年____月____日起至________年____月____日止,月。(借款的实际放款日以借据为准)。
借款费用:月利率:
逾期还款违约金:日利率:
具体利息支付方式约定如下:甲方按应按月交纳利息,即每月____日前支付利息。如乙方未能履行此约定,甲方有权单方提前终止合同并向乙方追索借款本金、利息及违约金,行使质押权
举报
