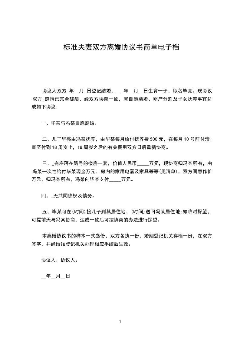
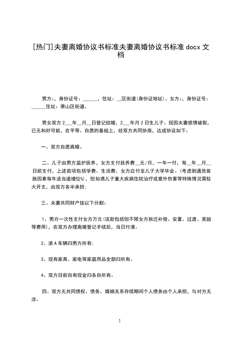
共2页
男方:彭,汉族,生__年__月__日,身份证号码:
女方:李,汉族,生__年__月__日,身份证号码:
男、女双方2___年 __月__日办理结婚登记,婚后未生育子女。因双方性格不合,无法继续共同生活,夫妻感情完全破裂,已无和好可能。现男女双方本着平等、自愿原则,经协商一致,就双方自愿离婚一事达成协议如下:
一、男女双方自愿离婚。
二、男女双方无夫妻共同财产,无夫妻共同债权。
三、婚前双方各自的财产归各自所有,男女双方各自的私人生活用品及首饰归各自所有。
四、双方确认在婚姻关系存续期间没有发生任何共同债务,任何一方如对外负有债务的,由负债方自行承担。
五、夫妻双方不存在生活困难需要帮助的情况。
六、本协议一式三份,男女双方各持一份,交婚姻登记机关一份,自双方签字后生效。
男方:女方:
2___年 __月__日2___年 __月__日
举报
