共3页
劳动合同解除通知,是用人单位或劳动者在特定情况下,向对方发出的终止劳动合同关系的书面文件。它承载着重要的法律意义,关乎双方的权益与义务。无论是用人单位依法解除,还是劳动者主动提出,都需通过此通知明确相关事宜,避免后续可能产生的纠纷。
篇1
员工:
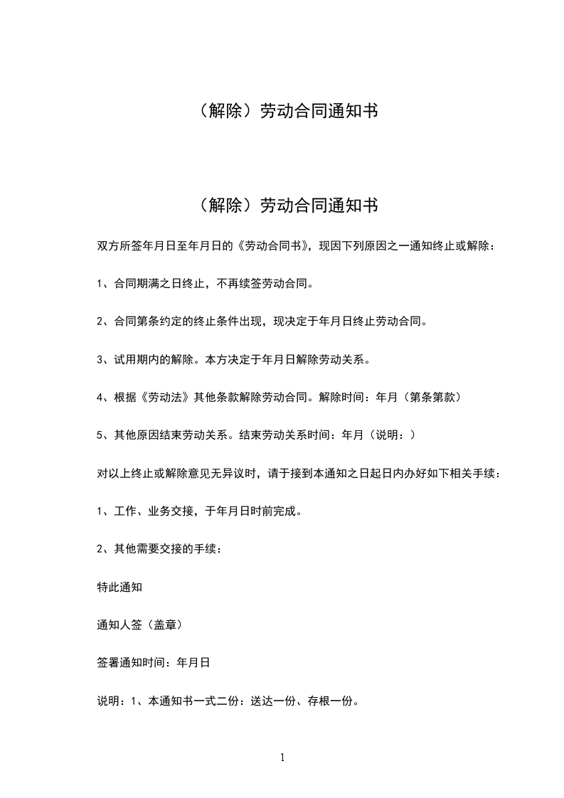
你与公司于20xx年xx月xx日签订/续订的劳动合同,因下列第项原因,根据《劳动合同解除公司劳动合同制实施办法》第条第款的规定,决定从20xx年xx月xx日起解除劳动合同。
1、员工患病或者非因工负伤,医疗期满后,不能从事原工作也不能从事由用人单位另行安排的工作;
2、员工患病或者非因工负伤超过规定医疗期仍不能上班工作;
3、员工不能胜任工作,经过培训或调整工作岗位仍不能胜任工作;
4、劳动合同订立时所依据的客观情况发生重大变化,致使原劳动合同无法履行,经当事人协商不能就变更劳动合同达成协议;
5、员工连续待聘满六个月。
经济补偿为x元,医疗补助费为x元。
请你于劳动合同解除之日前一周内到所在单位劳动人事部门办理劳动合同解除手续,逾期不办理手续者责任自负。
特此通知
公司:
日期:
篇2
员工:
您于20xx年1月起就职于本公司。现因下列第一项与第九(大写)项情形,你与我公司20xx年1月1日签订的为期5年(劳动合同期限)的劳动合同书于20xx年3月31日解除,劳动关系同时解除。
1.经当事人协商一致;
2.劳动者在试用期内被证明不符合录用条件的;
3.劳动者严重违反单位的;
4.劳动者严重失职、营私舞弊,给公司造成重大损害的;
5.劳动者同时与其它用人单位建立劳动关系,对完成本单位工作造成严重影响,或者经公司提出拒不改正的;
6.劳动者向公司提供的个人证明材料是虚假的,或者以胁迫、乘人之危,使公司在违背真实意思的情况下订立或者续订劳动合同的。
7.劳动者被依法追究刑事责任的;
8.医疗期满后,劳动者不能从事原工作也不能从事由公司另行安排的工作;
9.劳动者不能胜任工作,经培训或调整工作岗位,仍不能胜任工作;
10.劳动合同订立时依据的客观情况发生重大变化,致使劳动合同无法履行,经当事人协商,双方不能就变更达成协议的;
11.法律、行政法规规定的其它情形。
请您于x年xx月xx日前到您所在的单位办理离职交接手续。
特此通知
公司:
日期:
举报
