共2页
被通知人:居民身份证号码:
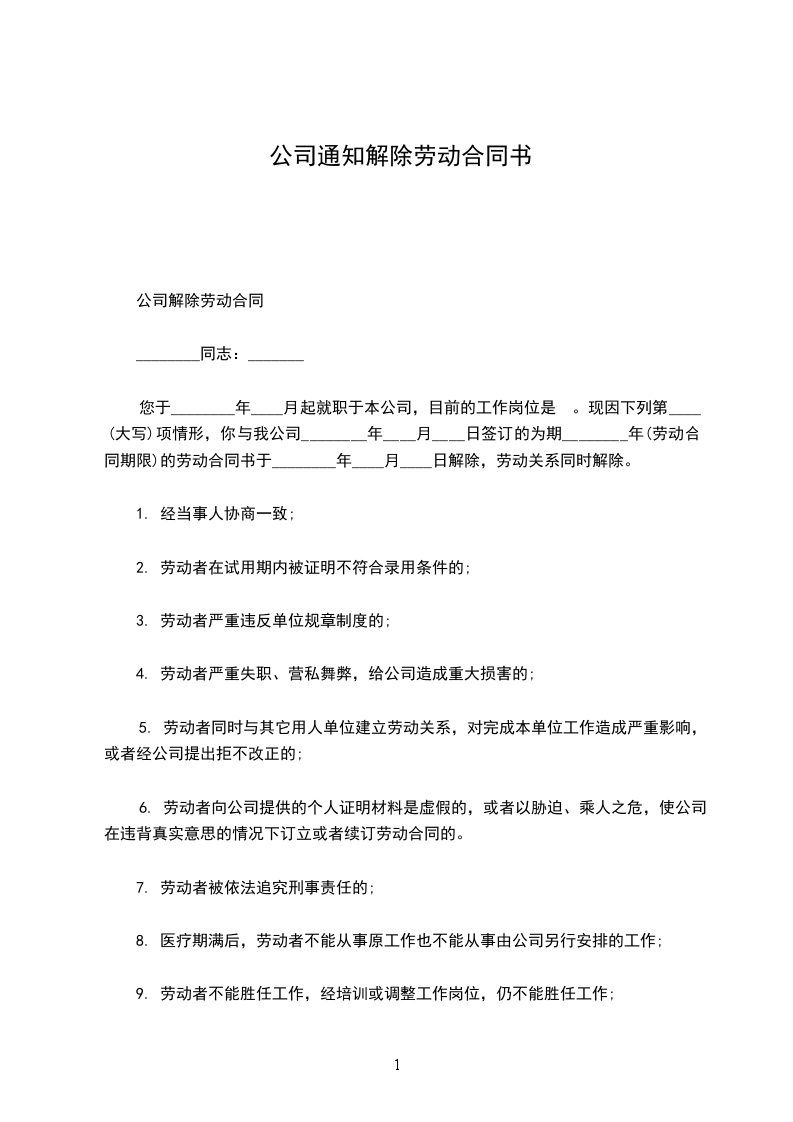
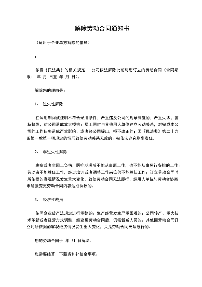
一、终止劳动合同通知
1、您与公司签订的劳动合同将于______年____月____日终止。
2、终止事由为:具体说明:
二、离职手续根据公司规章制度的规定,现公司就离职手续办理事宜向您通知如下:
1、请您在收到本通知后立即填写《员工离职手续清单》,于______年____月____日前按照公司规章制度规定和上述清单中所列事项要求完成本人工作、财物、公司邮箱及其他任何由公司享有相关权利且公司认为有必要置于公司控制之下的物品或虚拟物品等的交接,并办理完毕所有离职手续。请将由您本人和其他相关负责人填写完整的《员工离职手续清单》提交人事部门确认。
2、您应正常工作至______年____月____日,其余时间将作为补休或调休年休假。
3、您在离职之前产生的相关费用按公司报销规定予以报销。
4、社保将缴纳至年月(含当月)。
三、如有疑问,可联系联系人:联系电话:电子邮箱:联系地址:特此通知。
公司______年____月____日签收栏本人已收到上述终止劳动合同通知书。
员工本人签字:
签收时间:______年____月____日
举报
