共3页
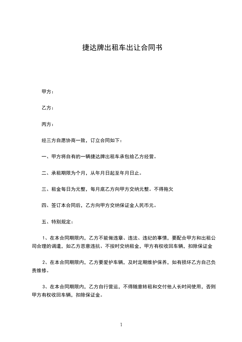
甲方(出租人):___________
乙方(承租人):___________
丙方(担保人):___________
经三方自愿协商一致,订立合同如下:
一、甲方将自有的一辆捷达牌出租车承包给乙方经营。
二、承租期限为___________个月,从___________年___________月___________日起至___________年___________月___________日止。
三、租金每日为___________元整,每月底乙方向甲方交纳___________元整。不得拖欠(甲方收款后向乙方出具收条。)
四、签订本合同后,乙方向甲方交纳保证金人民币______元(甲方收款后向乙方出具收条)。
五、特别规定:
1、在本合同期限内,乙方不能做违章、违法、违纪的事情,要配合甲方和出租公司合理的调遣,如乙方恶意违抗、不按时交纳租金,甲方有权收回车辆,扣除保证金。
2、在本合同期限内,乙方要爱护车辆,及时定期维护保养,如有损坏乙方自己负责维修(且不得脱保,按说明书保养)。
3、在本合同期限内,乙方自行营运,不得随意转租和交付他人长时间使用,否则甲方有权收回车辆,扣除保证金。
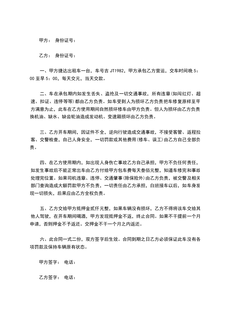
4、在本合同期限内,该车辆涉及的一切交通事故、违章罚款和人身安全均由乙方负责。
5、乙方未经甲方同意,不得开车到外地,否则后果自负。
6、甲方向乙方提供行车证、保险卡、营运证、车辆购置税证、车钥匙、遥控器。本合同期届满或中止,乙方及时全部交付甲方。
7、本合同期届满,该车辆无违章、无损坏、无欠款和无脱保行为,甲方及时退还乙方保证金8000元。
8、乙方无违约行为,甲方不得私自扣车,如甲方私自扣车,赔偿乙方______元。如乙方将该车转移,对甲方造成损失时,乙方自愿赔偿甲方______万元。同时,甲方有权向公安机关报案,追究乙方诈骗罪的刑事责任,乙方自愿接受公安机关的查处,不提出抗辩。
9、乙方提供的保证人丙方自愿向甲方承担连带责任担保。
10、政府油补贴归甲方所有。
六、本合同一式四份,甲乙丙三方共同签字后生效。
甲方签字:___________乙方签字:___________丙方签字:___________
身份证号:___________身份证号:___________身份证号:___________
法律见证机构:___________(加盖见证专用章)
见证律师:___________(印章)
___________年___________月___________日
举报
