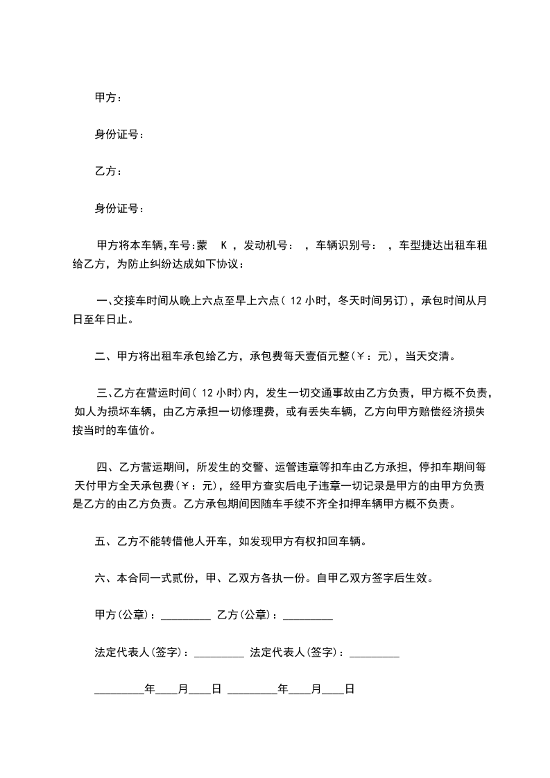
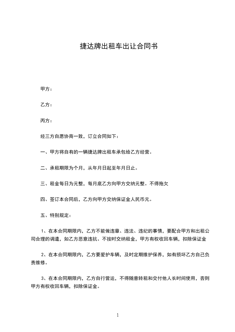
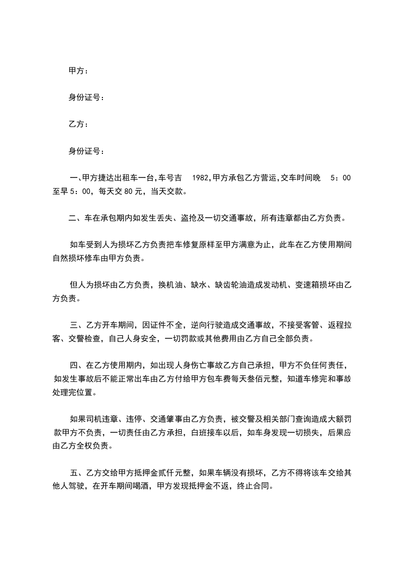
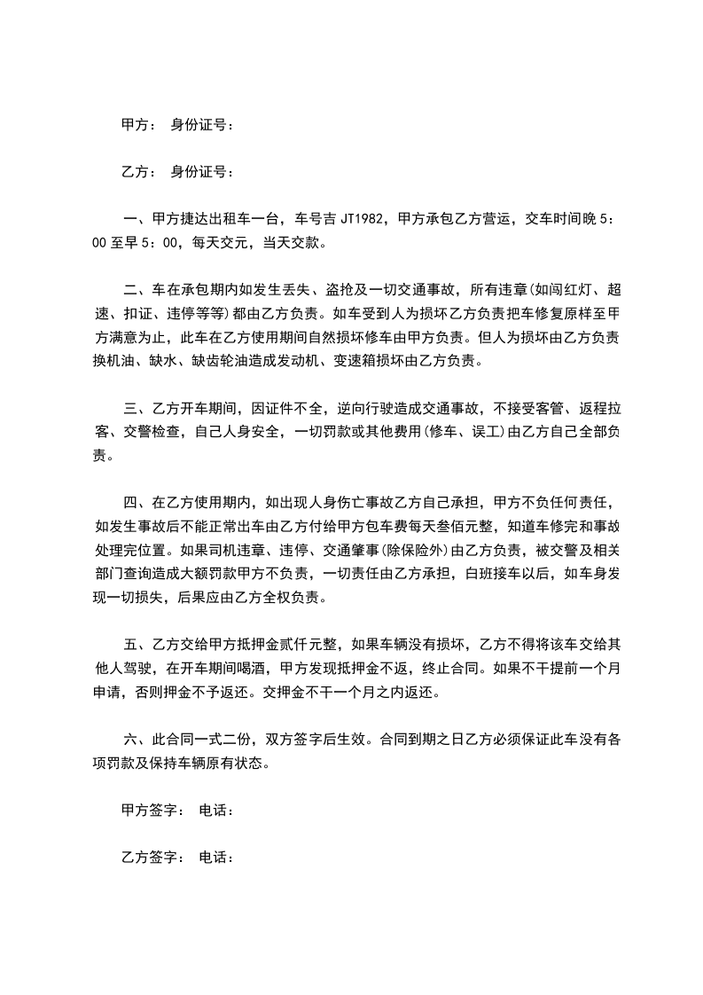
共2页
车主:甲方 身份证号: 车牌号:
承包方:乙方 身份证号: 上岗资格证:
甲方于_____年_____月_____日购买了一辆捷达最新款式新出租车_____。乙方要求大包,甲方同意乙方承包,为了甲乙双方共同利益,依照国家规定的交通法规,遵守交通管理部门的各项规章制度,搞好出租车市场运行工作,经甲乙双方共同研究承包合同达成以下条款:
一、承包时间暂定_____年_____月_____日起至_____年_____月_____日止。
二、乙方需向甲方缴纳承包期间押金_____元整。
三、乙方承包租车费按月计算,按市场价每月_____元,不包括其他任何费用,乙方必须在每月_____日前按时足额把承包费交于乙方,否则视为违约。
四、乙方承包期间车辆管理费,保险费、每年年审费及其他各种维修维护费用都由乙方承担。
五、乙方承包期间内若有违章行驶,违反交通法规,造成事故及其他一切后果由乙方自行负责,如因事故造成乙方或他人的伤亡所需花销费用,由保险公司负责赔偿,如赔偿费用不够则乙方全部负责。
六、在承包期间内双方不得以任何理由违约,如有一方违约,必须承担另一方一切经济损失,并罚违约金_____元。
此合同一式两份,自签字起生效。
甲方:
乙方:
年 月 日
举报
