共2页
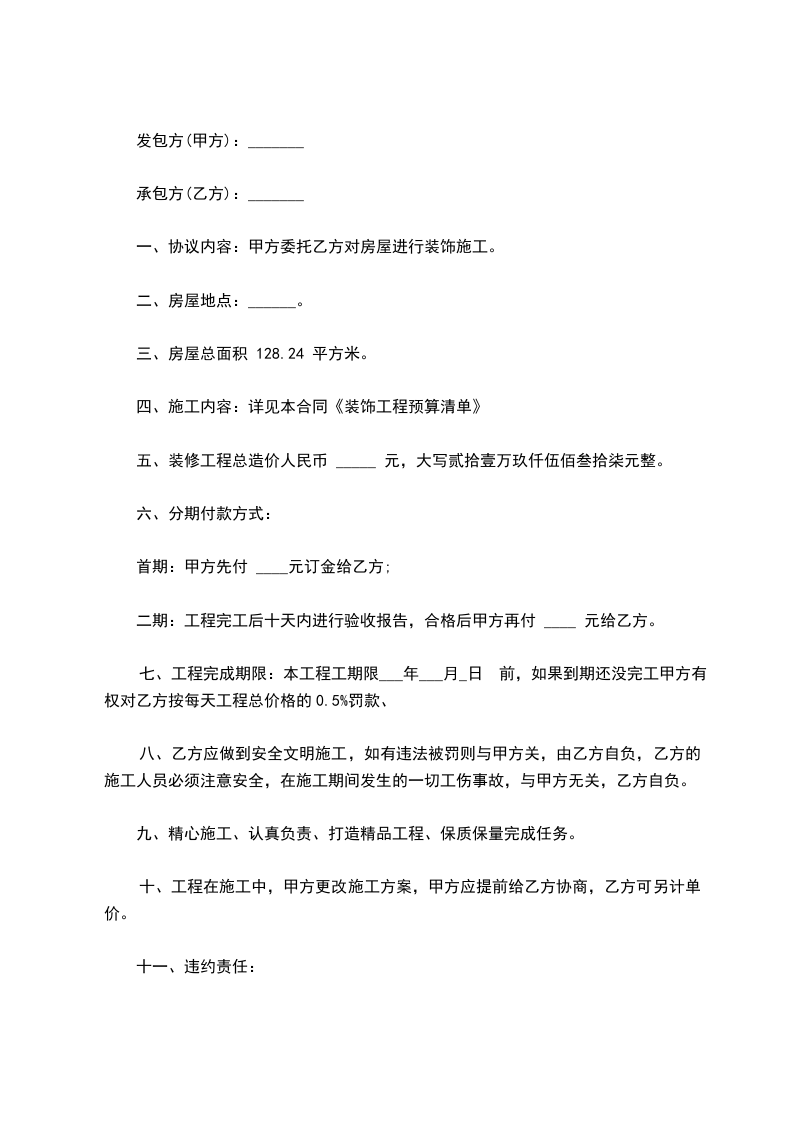
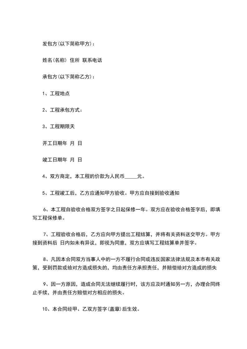
发包方(以下简称甲方):
姓名(名称) 住所 联系电话
承包方(以下简称乙方):
1、工程地点
2、工程承包方式:
3、工程期限天
开工日期年 月 日
竣工日期年 月 日
4、双方商定,本工程的价款为人民币_____元。
5、工程竣工后,乙方应通知甲方验收。甲方应自接到验收通知
6、本工程自验收合格双方签字之日起保修一年。双方应在验收合格签字后,即填写工程保修单。
7、工程验收合格后,乙方应向甲方提出工程结算,并将有关资料送交甲方。甲方接到资料后 日内如未有异议,即视为同意,双方应填写工程结算单并签字。
8、凡因本合同双方当事人中的一方不履行合同或违反国家法律法规及本市有关政策,受到罚款或给对方造成损失的,均由责任方承担责任,并赔偿给对方造成的损失。
9、因一方原因,造成合同无法继续履行时,该方应及时通知另一方,办理合同终止手续,并由责任方赔偿对方相应的损失。
10、本合同经甲、乙双方签字(盖章)后生效。
11、甲、乙双方直接签订合同的,本合同一式两份,甲乙双方各持一份。
发包人(签字): 承包人(签字):
年 月 日 年 月 日
开户银行:
账 户:
举报
