共2页
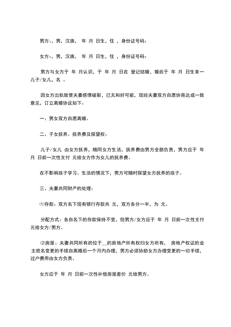
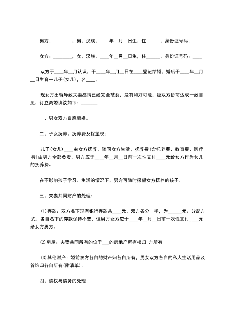
甲方:______,男,__年__月__日出生,现住____________。身份证号码:________________________。
乙方:______,女,__年__月__日出生,现住____________。身份证号码:________________________。
甲、乙双方于__年__月__日在______民政局登记结婚,现因____________________,双方感情却已破裂,无法继续共同生活且没有和好可能,故双方向婚姻登记机关申请离婚。经双方充分协商后,就财产分割及子女抚养问题自愿达成协议如下:
一、位于______________的房产是甲方婚前购买,离婚后归甲方所有,房产内全部家电、家私也归甲方所有。乙方自离婚登记之日起一周内搬出。
二、甲、乙双方的婚生子女______归甲方抚养,乙方每月给______生活、教育费____元,直至______有独立生活能力为止。
三、甲、乙双方夫妻关系存续期间,有银行存款________,______公司股票,离婚后全部归乙方所有。
四、甲、乙双方夫妻关系存续期间,有________元人民币的欠款,离婚后该债务全部由乙方负责清偿。
五、本《离婚协议书》一式叁份,甲、乙双方,婚姻登记机关各持一份,具有同等法律效力,自婚姻登记机关颁发《离婚证》之日起生效。
六、夫妻无共同债权及债务。
七、儿子陈____由女方抚养,由男方每月给付抚养费___元,在每月__号前付清,直到孩子完成高中教育阶段止。高中教育阶段之后的有关费用双方日后重新协商。
八、陈__可在每月的第一个星期六早上八点接儿子到其居住地,于星期日早上九点送回李__居住地。如临时或春节探望,可提前一天与李__协商,达成一致后可按协商的办法进行探望。
本协议一式叁份,双方各执一份,婚姻登记机关存档一份,在双方签字,并经婚姻登记机关办理相应手续后生效。
男方签字:
女方签字:
___年____月____日
举报
