共3页
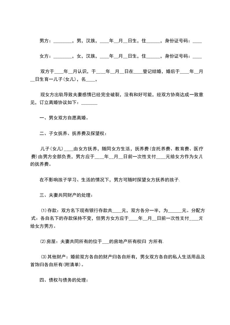
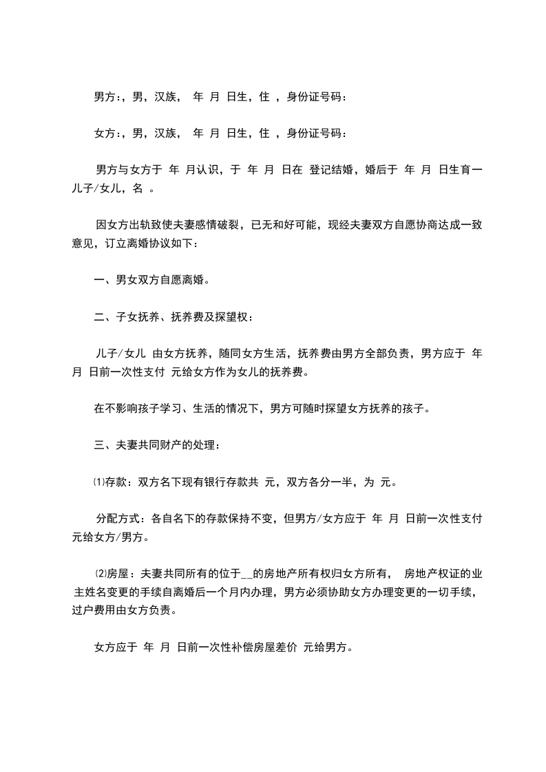
男方:_________________
女方:_________________
男方与女方于________年______月认识,于________年______月______日在______登记结婚,婚后于________年______月______日育一儿子/女儿,名____.因 致使夫妻感情破裂,已无和好可能,现经夫妻双方自愿协商达成一致意见,订立离婚协议如下:
一、男女双方自愿离婚。
二、子女抚养、抚养费及探望权
儿子/女儿 由女方抚养,随同女方生活,抚养费由男方全部负责,男方应于________年______月______日前一次性支付 元给女方作为女儿的抚养费
在不影响孩子学习、生活的情况下,男方可探望女方抚养的孩子。
三、夫妻共同财产的处理
⑴存款:双方名下现有银行存款共____________元,双方各分一半,为__________元。
分配方式:各自名下的存款保持不变,但男方/女方应于________年______月______日前一次性支付________元给女方/男方。
⑵房屋:夫妻共同所有的位于____的房地产所有权归女方所有, 房地产权证的业主姓名变更的.手续自离婚后一个月内办理,男方必须协助女方办理变更的一切手续,过户费用由女方负责。
女方应于________年______月______日前一次性补偿房屋差价____元给男方。
⑶其他财产:婚前双方各自的财产归各自所有,男女双方各自的私人生活用品及首饰归各自所有
四、债务的处理
双方确认在婚姻关系存续期间没有发生任何共同债务,任何一方如对外负有债务的,由负债方自行承担。
五、一方隐瞒或转移夫妻共同财产的责任
双方确认夫妻共同财产在上述第三条已作出明确列明。
除上述房屋、家具、家电及银行存款外,并无其他财产,任何一方应保证以上所列婚内全部共同财产的真性。
本协议书财产分割基于上列财产为基础。
任何一方不得隐瞒、虚报、转移婚内共同财产或婚前财产。
如任何一方有隐瞒、虚报除上述所列财产外的财产,或在签订本协议之前 二年内有转移、抽逃财产的,另一方发现后有权取得对方所隐瞒、虚报、转移的财产的全部份额,并追究其隐瞒、虚报、转移财产的法律责任,虚报、转移、隐瞒方无权分割该财产。
六、经济帮助及精神赔偿
因女方生活困难,男方同意一次性支付补偿经济帮助金____________元给女方。
鉴于男方要求离婚的原因,男方应一次性补偿女方精神损害费 元。
上述男方应支付的款项,均应于________年______月______日前支付完毕。
七、违约责任的约定
任何一方不按本协议约定期限履行支付款项义务的,应付违约金______________元给对方
八、协议生效时间的约定
本协议一式三份,自婚姻登记机颁发《离婚证》之日起生效,男、女双方各执一份,婚姻登记机关存档一份。
九、如本协议生效后在执行中发生争议的,双方应协商解决,协商不成,任何一方均可向____________人民法院起诉。
男方:_________________女方:_________________
___________年________月_______日___________年________月_______日
举报
