共2页
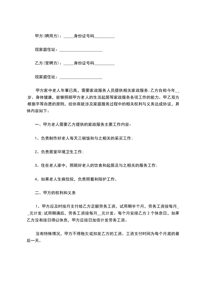
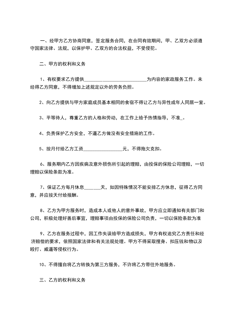
甲方:
乙方:
甲乙双方在平等互利的基础上,通过友好协商达成如下协议
一、 服务概况:
1. 服务内容:
2. 服务地址:
3. 保洁面积:
4. 约定时间:每月 次,每次约定时间: 甲方通知或
5. 为乙方提供安全的工作环境和条件,不得要求乙方工作人员危险作业,尊重乙方工作人员的人格和劳动,在保洁过程中安全责任由乙方负责。
6. 我公司要求先付款,后做清洁,已满月再进行下次收费。
7. 本合同约定服务期从 年 月 日至 年 月 日,在约定服务期间内,乙方按约定价格收取服务费用,约定服务期满,甲乙双方再另行签约,服务费用按新的约定进行调整。
二、 合同金额及付款方式:
1. 合同金额:
2. 付款方式:本合同采取服务费用按月结算方式,甲方须用现金支付。
三、 其它责任:
甲方在家政人员清洁前,需要确认和整理好自己的贵重物品(首饰、古董、字画、资料等)。
甲方有义务告知乙方家政人员:古董、字画、高档用品及特殊物品的清洁方式,摆放地点。
四、 违约责任:
在履行本合同中出现分歧时,双方应本着互谅互让的原则,相互协商解决,若协商不一致,任何一方可将此争议提交双方所在人民法院裁决。
甲方(公章):_________ 乙方(公章):_________
法定代表人(签字):_________ 法定代表人(签字):_________
_________年____月____日 _________年____月____日
举报
