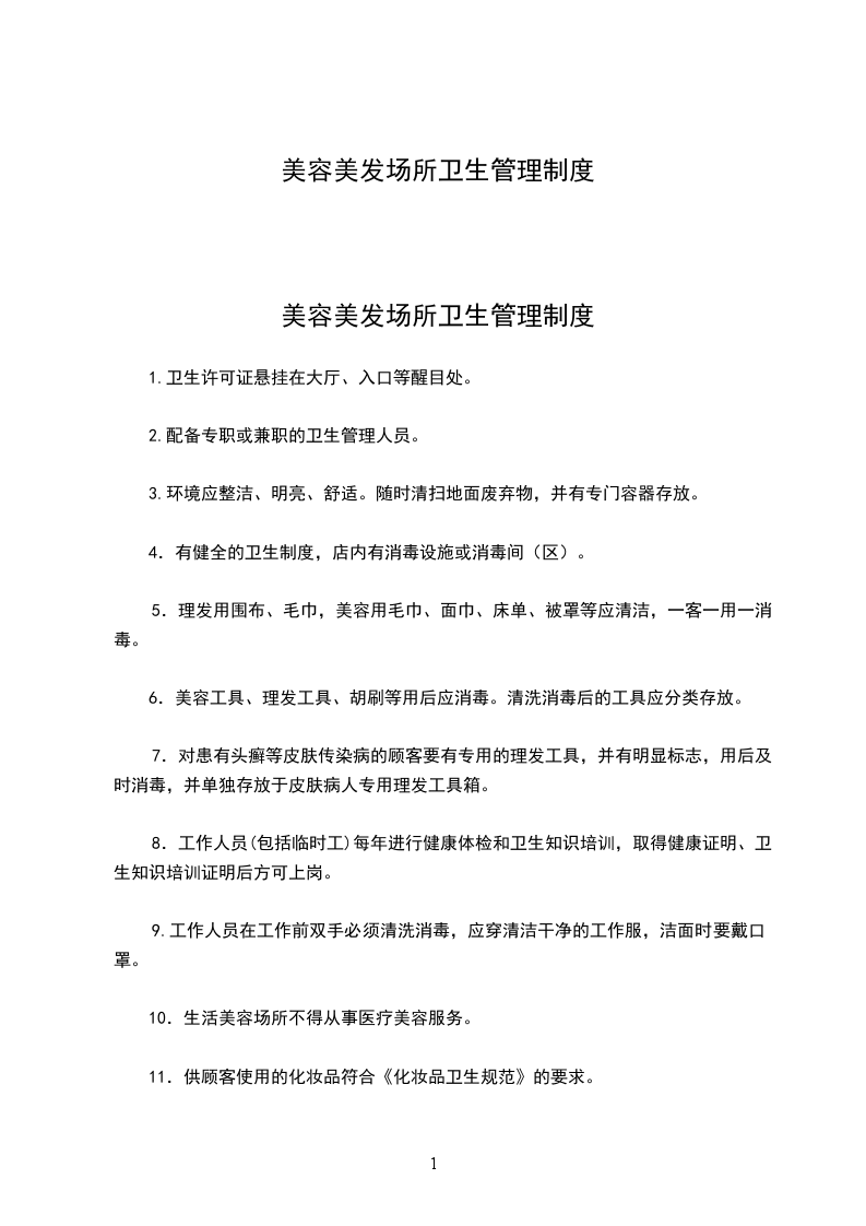
共4页
1.接到做顾客的通知后5分钟内要做好茶水、产品、泡脚水等工作准备,发现
有拖拉现象者,一次罚款5元。
2.发现顾客大叫美容师,当班美容师罚款20元。
3.发现私自跳班或者无故推迟不做客人者,一次罚款20元。
4.发现顾客没走,美容师提前下班者,当天业绩和手工抽成充公。
5.除工作调配外、无任何原因不送客人,发现一次罚款10元。
6.课程开始前或结束后,美疗师若不在房间门口等候而擅自脱岗者,一次罚款
10元。备注:注意站姿
7.服务过程中,为避免影响服务质量,美疗师不得有看电视的行为,否则发现
一次罚款10元。
8.服务过程中,若因个人因素遭到顾客投诉者,除当天业绩和手工抽成充公外,
另外申诫一次。
9.服务期间,课程未按公司规定时间做够、遭顾客投诉者,除取消、消点与手
工抽成外,另外罚款20元。
10.课程结束后,美容师需把(产品、仪器、电插板、小推车、美容椅等使用后
物品归位、并整理好护理床),发现一项不合格者,赔偿公司店容损失2元。
11.昨晚课程不填写资料卡者(新客未建资料卡者罚款5元,回客未填资料卡者
罚款2元)。注:按公司规定格式填写。
12.服务时,顾客的泡澡水过浴缸的8分满,如发现泡澡水过满,流到地上伤到
木地板,除记申诫一次外,赔偿公司所有损失。
13.凡公司人员均不得收客人小费,发现记申诫一次。
14.不配合加班,不执行主管工作安排者,一次罚款50元。
15.前台通知站班,5分钟内不出来者罚款5元。(下一班拖延不站班时,上一班
不得离开),站班人员必须穿高跟鞋,不穿高跟鞋站班者一次罚款10元,前台监督不到位一次罚款5元。
16.仪容仪表不合格者,一项罚款2元,包括(项链、耳环、口红、眼影、睫毛、
盘头、腋毛、指甲、工装干净整洁)。
17.工作环境内讲话声音过大者,带喊精神口号3遍。
18.做课程时应节约使用公司水电、产品及一次性用品、发现浪费、无节约意识
者,罚款20元。备注:课程结束后及时关水电、空调。
19.凡公司内部人员,都不得使用公司内的客用设施,包括:一次性用品、产品、
客用房间等。发现一次罚款50元。
20.电联每月需电3次(10天电一次)月底检查,少一次罚款20元。备注:若
发现电联表上有作弊现象,记申诫一次。
21.上班期间除休息室,任何地方不得嚼口香糖,发现一次罚款10元。
22.发现主管或美容师带手机电话到顾客房间者,记申诫一次。
23.上班时间不得在公司任何地方(包括休息室)睡觉,发现记申诫一次。
24.发现在店内捡到顾客物品不及时上交到前台,据为私有者,经查实后,给予
开除论。
25.发现美容师所负责房间有损坏物品(包括灯、电话、电视、仪器、水电、硬
件设施等),不及时上报到前台维修者,一项罚款2元。
26.为了给客人提供更好的服务及员工更好的工作环境,所有人员应打扫好职责
内的卫生区域,发现一处不合格,罚款2元。备注:特别是休息室的卫生,发现一次不合格者罚款5元。
27.工作期间发现区域卫生(包括:调剂室、产品室、资料室、店长室、洗衣房
等)不合格,负责人罚款10元。
28.为让大家有一个好的休息环境,休息室化妆台上,不得存放(水杯、化妆包、
饭盒、手机、及个人私有物品等),发现后直接没收。
29.下班时,店内所有人员需主动让前台或保安检查包裹,不让检查者一次罚款
20元。
30.每月罚款金统一9号,24号统计好,交予前台管理,否则在10号,25号工
资内双倍扣除。(注:15天统计上交一次。)
31.发现有消极心心态,影响团队精神,给公司带来负面影响者,记申诫一次,
严重者给予开除论。
凡在当月统计业绩前三名者(以完成责任额的标准下),除公司正常奖励外,店内另外给予(饰品、化妆品、奖金)等物品的奖励。
举报
