共4页
范例一
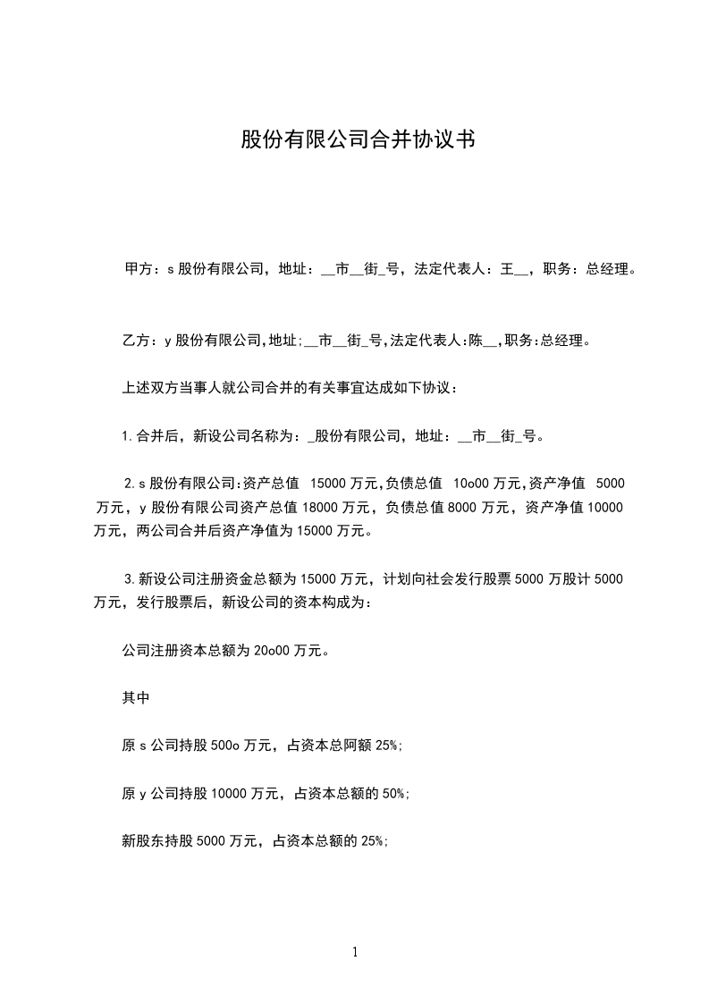
S股份有限公司与Y股份有限公司合并合同(新设合并)
甲方:S股份有限公司,地址:XX市XX街X号,法定代表人:王XX,职务:总经理。
乙方:Y股份有限公司,地址;XX市XX街X号,法定代表人:陈XX,职务:总经理。
上述双方当事人就公司合并的有关事宜达成如下协议:
1.合并后,新设公司名称为:X股份有限公司,地址:XX市XX街X号。
2. S股份有限公司:资产总值15000万元,负债总值10O00万元,资产净值 5000万元,Y股份有限公司资产总值18000万元,负债总值8000万元,资产净值10000万元,两公司合并后资产净值为15000万元。
3.新设公司注册资金总额为15000万元,计划向社会发行股票5000万股计5000万元,发行股票后,新设公司的资本构成为:
公司注册资本总额为 20O00万元。其中
原S公司持股500O万元,占资本总额25%;
原Y公司持股10000万元,占资本总额的50%;
新股东持股5000万元,占资本总额的25%;
4.原S公司发行的股票1000万股,旧股票调换X公司股票按1:5调换;原Y公司发行股票5000万股,旧股票调换 X公司股票按1:2调换;新发行的5O00万股X公司股票向社会个人公开发行。
5.合并各方召开股东大会批准合同的时间应当是1992年12月30日前。
6.S公司和Y公司合并时间为1993年2月1日。
7.合同双方应为合并提供一切方便,并及时解决好原公司的有关债权债务问题,及时办理交接,为双方合并成立新公司铺平道路。
甲方:S股份有限公司
法定代表人:王XX
乙方:Y股份有限公司
法定代表人:陈XX
1992年10月20日
附:双方合同公司资产负债情况表格,注明由XX会计事务所提供。
范例二
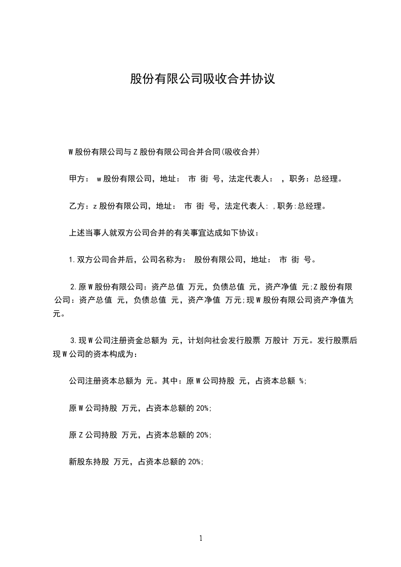
W股份有限公司与Z股份有限公司合并合同(吸收合并)
甲方:W股份有限公司,地址:XX市XX街X号,法定代表人:林XX,职务:总经理。
乙方:Z股份有限公司,地址:XX市XX街X号,法定代表人:卢XX,职务:总经理。
上述当事人就双方公司合并的有关事宜达成如下协议:
1.双方公司合并后,公司名称为:W股份有限公司,地址:XX市XX街X号。
2.原W股份有限公司:资产总值10000万元,负债总值7000万元,资产净值3000万元;Z股份有限公司:资产总值5000万元,负债总值4000万元,资产净值1000万元;现W股份有*公司资产净值为4000万元。
3.现W公司注册资金总额为4000万元,计划向社会发行股票1000万股计1000万元。发行股票后现W公司的资本构成为:
公司注册资本总额为5000万元。其中:原W公司持股3000万元,占资本总额60%;
原W公司持股1000万元,占资本总额的20%;
原Z公司持股1000万元,占资本总额的20%;
新股东持股1000万元,占资本总额的20%;
4.原W公司发行的股票1000万股,旧股票调换新股票按1:3调换;原Z公司发行股票2000万股,旧股票调换新股票按2:1调换;新发行的1000万股W公司股票向社会个人公开发行。
5.合并各方召开股东大会批准本合同的时间应当是1992年10月30日前。
6.W公司和Z公司合并时间为1992年12月1日。
7.合同双方应为合并提供一切方便,并及时解决好原公司的有关债权债务问题。Z公司应及时办理财产、帐册和文书移交,为双方合并顺利进行铺平道路。
甲方:W股份有限公司
法定代表人:林XX
乙方:Z股份有限公司
法定代表人:卢XX
1992年9月5日
附:双方公司资产负债情况表,由XX会计事务所验证。
举报
