共2页
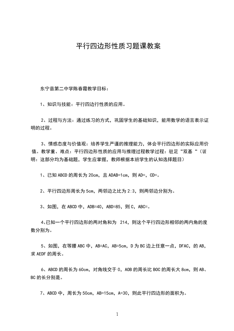
平行四边形的性质
3、平行四边形除了上述性质外,还有其它性质吗?(板书课题)
二、探索新知
1、按照课本第9697页“探索”画一个平行四边形ABCD,对角线AC、BD相交于点O,如课本图16.1.3那样的旋转180过程中,你观察到OA与OC、OB与OD的关系了吗?
2、在量一量并观察,OA与OC、OB与OD的关系。
3、通过探索,引导学生得出结论:OA=OC,OB=OD。同时又引导学生说出平行四边形的性质:平行四边形的对角线互相平分。(培养学生用自己的语言叙述性质。)
三、知识应用例1、如图,在口ABCD中,两条对角线AC、BD相交于点O。指出图中相等的线段。(引导学生得出结论:AO=OC,OD=OB,AB=CD,AD=BC。本题目的是让学生初步掌握平行四边形对角线互相平分以及对边相等的应用。)例2、如图,在口ABCD中,已知对角线AC和BD相交相于点O,AOB的周长为15,AB=6,那么对角线AC与BD的和是多少?(本题应让学生回答,老师板演。注意条理性,进一步培养学生数学说理的习惯与能力。)变式练习:如果AC与BD长的和为14,AOB的周长为10,求AB的长。同学们观察过马路上的斑马线吗?它们之间的距离如何?(数学源于生活)
四、探索新知(B)(试一试)在方格纸上画两条互相平行的直线,在其中一条直线上任取若干点,过这些点作另一条直线的垂线,用刻度尺度量出平行线之间的垂线段的长度。得到平行线又一性质:平行线之间的距离处处相等。
五、提高练习
1、在口ABCD中,对角线AC与BD相交于点O,已知AC=26厘米,BD=20厘米,那么AO=()厘米,OD=()厘米。
2、在口ABCD中,对角线AC与BD相交于点O,已知AB=3,BC=4,AC=6,BD=5,那么AOB的周长是(),BOC的周长是()。
3、口ABCD的两条对角线AC与BD相交于点O,已知AB=8厘米,BC=6厘米,AOB的周长是18厘米,那么AOD的周长是()厘米。
4、如图,如果直线l1l2那么ABC的面积和DBC的面积是相等的。你能说出理由吗?你还能在两条平行线I
1、l2之间画出其他与ABC面积相等的三角形吗?、六、归纳小结这节课你有什么收获?学到了什么?还有哪些需要老师帮你解决的问题?
七、布置作业
1、习题
16、12、4题
2、补充。供学有余力的学生选做。如图,口ABCD的周长为28,它的对角线AC和BD交于点O,且AOB的周长比BOC的周长大2,那么AB的长是多少?已知,口ABCD的对角线AC和BD交于点O,若AOB的面积是3,那么口ABCD的面积是多少?若口ABCD的两邻边长分别是16和20,两长边间的距离为8,则两短边的距离为多少?
举报
