共2页
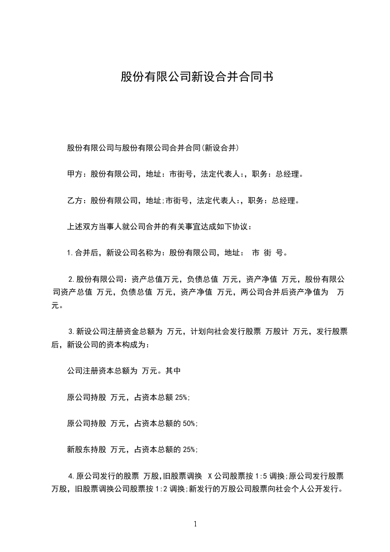
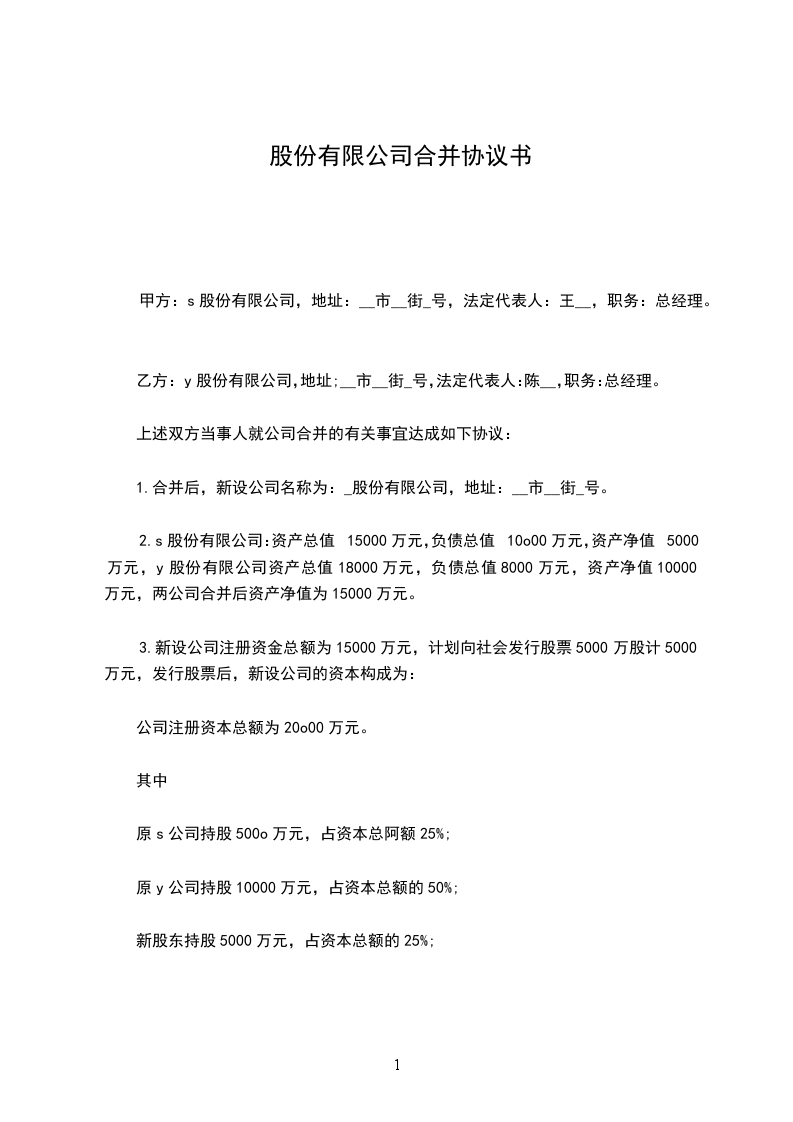
股份有限公司与股份有限公司合并合同(新设合并)
甲方:股份有限公司,地址:市街号,法定代表人:,职务:总经理。
乙方:股份有限公司,地址;市街号,法定代表人:,职务:总经理。
上述双方当事人就公司合并的有关事宜达成如下协议:
1.合并后,新设公司名称为:股份有限公司,地址: 市 街 号。
2.股份有限公司:资产总值万元,负债总值 万元,资产净值 万元,股份有限公司资产总值 万元,负债总值 万元,资产净值 万元,两公司合并后资产净值为 万元。
3.新设公司注册资金总额为 万元,计划向社会发行股票 万股计 万元,发行股票后,新设公司的资本构成为:
公司注册资本总额为 万元。其中
原公司持股 万元,占资本总额25%;
原公司持股 万元,占资本总额的50%;
新股东持股 万元,占资本总额的25%;
4.原公司发行的股票 万股,旧股票调换X公司股票按1:5调换;原公司发行股票 万股,旧股票调换公司股票按1:2调换;新发行的万股公司股票向社会个人公开发行。
5.合并各方召开股东大会批准合同的时间应当是 年 月 日前。
6.S公司和公司合并时间为 年 月 日。
7.合同双方应为合并提供一切方便,并及时解决好原公司的有关债权债务问题,及时办理交接,为双方合并成立新公司铺平道路。
甲方:股份有限公司
法定代表人:
乙方:股份有限公司
法定代表人:
举报
